马上注册,结交更多好友,享用更多功能,让你轻松玩转社区。
您需要 登录 才可以下载或查看,没有账号?立即注册
x
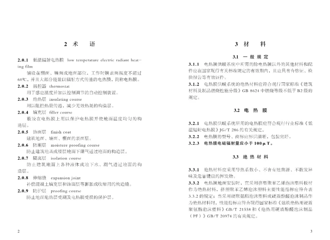
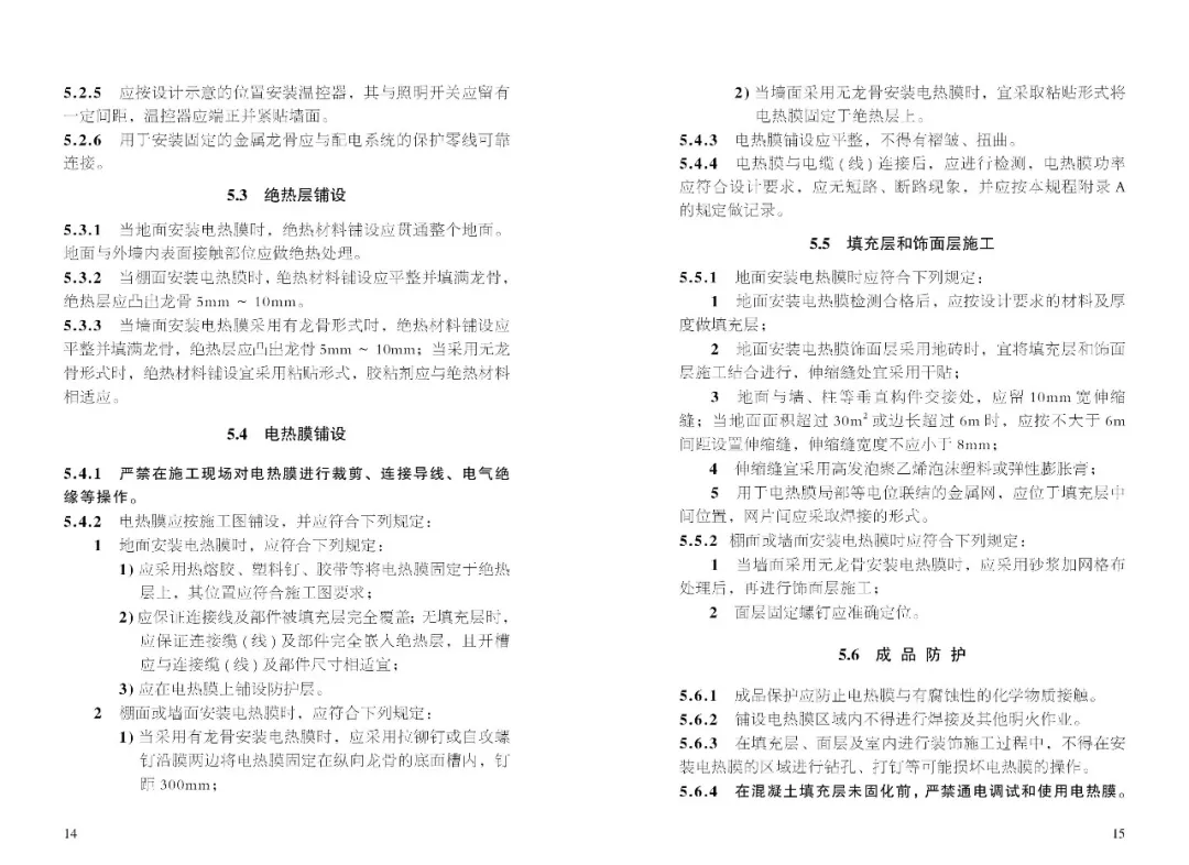
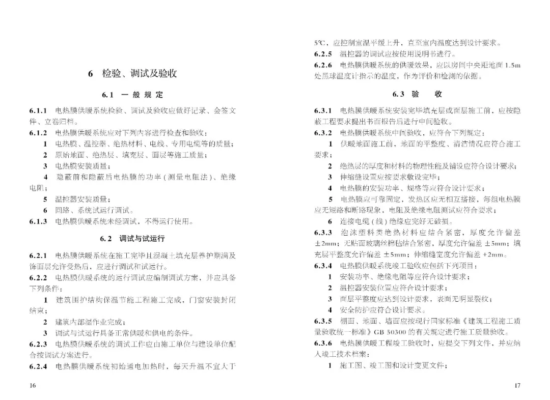
经国家住房和城乡建设部批准,由哈工大和黑龙江中惠地热股份有限公司联合主持编制的《低温辐射电热膜供暖系统应用技术规程》开始实施,这一标准使低温辐射电热膜产品在采暖领域的应用有据可依,标志着低温辐射电热膜电采暖行业从此跨入规范化设计、标准化施工的良性发展之路。




















 fill=%23FFFFFF%3E%3Crect x=249 y=126 width=1 height=1%3E%3C/rect%3E%3C/g%3E%3C/g%3E%3C/svg%3E)
 fill=%23FFFFFF%3E%3Crect x=249 y=126 width=1 height=1%3E%3C/rect%3E%3C/g%3E%3C/g%3E%3C/svg%3E)
 fill=%23FFFFFF%3E%3Crect x=249 y=126 width=1 height=1%3E%3C/rect%3E%3C/g%3E%3C/g%3E%3C/svg%3E)
 fill=%23FFFFFF%3E%3Crect x=249 y=126 width=1 height=1%3E%3C/rect%3E%3C/g%3E%3C/g%3E%3C/svg%3E)
 fill=%23FFFFFF%3E%3Crect x=249 y=126 width=1 height=1%3E%3C/rect%3E%3C/g%3E%3C/g%3E%3C/svg%3E)
 fill=%23FFFFFF%3E%3Crect x=249 y=126 width=1 height=1%3E%3C/rect%3E%3C/g%3E%3C/g%3E%3C/svg%3E)
 fill=%23FFFFFF%3E%3Crect x=249 y=126 width=1 height=1%3E%3C/rect%3E%3C/g%3E%3C/g%3E%3C/svg%3E) 期精彩回顾
企业介绍 | 教你一分钟了解中惠
企业介绍 | 厉害了我的国:清洁供暖温暖世界
中惠要闻 | 中惠地热董事长荣获中国房地产产业链领军人物-新锐开拓奖!
中惠要闻 | 廊坊市整合社会力量用清洁供暖参与智慧城市建设
中惠要闻 | 哈尔滨市委书记王兆力莅临中惠地热调研指导工作
中惠要闻 | 集中供暖试点成功,开启供暖运营新模式!
行业政策 | 国家十部委:《北方地区冬季清洁取暖规划(2017-2021年)》正式出台
产品介绍 | 中惠清洁供暖系统使用手册
示范工程 | 以示范工程传递温暖与责任
示范工程 | 到冰雪大世界会被冻成冰吗?
 fill=%23FFFFFF%3E%3Crect x=249 y=126 width=1 height=1%3E%3C/rect%3E%3C/g%3E%3C/g%3E%3C/svg%3E)
中惠地热股份有限公司:www.zhonghui-group.com
咨询电话:400-629-2900
|