马上注册,结交更多好友,享用更多功能,让你轻松玩转社区。
您需要 登录 才可以下载或查看,没有账号?立即注册
x
5.4.12 辐射供暖加热管的材质和壁厚的选择,应根据工程的耐久年限、管材的性能、管材的累计使用时间,以及系统的运行水温、工作压力等条件确定。
辐射供暖所用的加热管有多种塑料管材,这些塑料管材的使用寿命主要取决于不同使用温度和压力对管材的累计破坏作用。在不同的工作压力下,热作用使管壁承受环应力的能力逐渐下降,即发生管材的“蠕变”,以至不能满足使用压力要求面破坏,壁厚计算方法可参照现行国家相关塑料管的标准执行。
5.5.2 燃气红外线辐射供暖严禁用于甲、乙类生产厂房和仓库。
新增条文。
根据现行国家标准《建筑设计防火规范》GB50016规定:甲、乙类厂房不得采用明火供暖。由于甲、乙类厂房或存储场所内有大量的易燃、易爆物质,而一般燃气红外线辐射供暖加热器表面温度均较高,从安全角度考虑,严禁在甲、乙类火灾危险环境中采用。
5.7.4 低温加热电缆辐射供暖系统和低温电热膜辐射供暖系统应设置温控装置。
电供暖系统温控装置要求。
从节能及安全角度考虑,要求低温加热电缆辐射供暖和低温电热膜辐射供暖增设相应的温控装置。
5.8.17 供暖管道必须计算其热膨胀。当利用管段的自然补偿不能满足要求时,应设置补偿器。
供暖管道设置补偿器的要求。
供暖系统的管道由于热媒温度变化而引起热膨胀,不但要考虑干管的热膨胀,也要考虑立管的热膨胀。这个问题很重要,必须重视。在可能的情况下,利用管道的自然弯曲补偿是简单易行的,如果这样做不能满足要求时,则应根据不同情况补偿器。
6.1.13 下列情况之一时,应单独设置排风系统:
1 不同的物质混合后能形成毒害更大或腐蚀性的混合物、化合物时;
2 混合后易使蒸汽凝结并聚积粉尘时;
3 散发剧毒物质的房间和设备。
排风系统的划分原则:
1 避免形成毒性更大的混合物或化合物,对人体造成危害或腐蚀设备及管道,如:散发氰化物的电镀槽与酸洗槽散发的气体混合时生成氢氰酸,毒害更大;
2 为防止或减缓蒸汽在风管中凝结聚积粉尘,从而增加风管阻力甚至堵塞风管,影响通风系统的正常运行;
3 避免剧毒物质通过排风管道及风口窜入其他房间,如:将放散铅蒸气、汞蒸气、氰化物和砷化氰等剧毒气体的排风与其他房间的排风设为同一系统时,当系统停止运行,剧毒气体可能通过风管窜入其他房间;

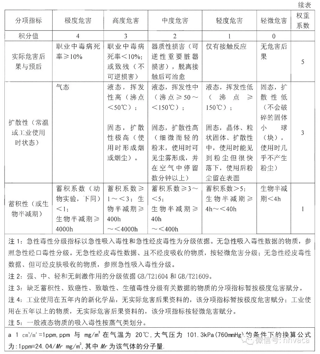
6.2.2 放散极毒物质的生产厂房、仓库严禁采用自然通风。
自然通风将引起极毒物质的扩散。现行国家标准《职业性接触毒物危害程度分级》GBZ230-2010将毒物危害程度分为极度危害、高度危害、中度危害、轻度危害、轻微危害5级,本条文中极毒物质是指会放散于空气中产生极度危害的物质。根据上述分级标准,我国常见的极度危害物质及行业见表1。


6.3.2 下列情况之一时,不应采用循环空气:
1 含有难闻气味以及含有危险浓度的致病细菌或病毒的房间;
2 空气中含有极毒物质的场所;
3 除尘系统净化后,排风含尘浓度仍大于或等于工作区容许浓度的30%时。
不应采用循环空气的限制条件。
排风中仍然含有污染物质,再循环使用不当将造成污染物质的累积,房间内污染物浓度将越来越高,因此规定了在某些情况下不得使用循环风。
6.3.10 排除氢气与空气混合物时,建筑物全面排风系统室内吸风口的布置,应符合下列规定:
1 吸风口上缘至顶棚平面或屋顶的距离不应大于0.1m;
2 因建筑构造形成的有爆炸危险气体排出的死角处应设置导流设施。
排除爆炸危险性气体时,全面排风系统吸风口的布置要求。
对于由于建筑结构造成的有爆炸危险气体排出的死角,例如:在生产过程中产生氢气的车间,会出现由于顶棚内无法设置排风口而聚集一定浓度的氢气发生爆炸的情况。在结构允许的情况下,在结构梁上设置连通管进行导流排气,以避免事故发生。
6.4.7 事故通风的通风机,应分别在室内及靠近外门的外墙上设置电气开关。
事故通风设备电气开关设置的位置要求。
事故排风系统(包括兼作事故排风用的基本排风系统)的通风机,其开关装置应装在室内、外便于操作的地点,以便一旦发生紧急事故时,使其立即投入运行。事故排风系统其供电系统的可靠等级应由工艺设计确定。并应符合现行国家标准《供配电系统设计规范》GB50052-2009以及其他规范的要求。
6.9.2 下列情况之一,不应采用循环空气:
1 甲、乙类厂房或仓库;
2 丙类厂房或仓库,空气中含有的爆炸危险粉尘、纤维,其含尘浓度大于或等于其爆炸下限值的25%时;
3 其他厂房或仓库,空气中含有的易燃易爆气体浓度大于或等于其爆炸下限值的10%时;
4 建筑物内的甲、乙类火灾危险性的房间。
对采用循环空气的限制:
1 甲、乙类物质易挥发出可燃蒸汽,可燃气体易泄漏,会形成有爆炸危险的气体混合物,随着时间的增长,火灾危险性也越来越大。许多火灾事例说明,含易燃易爆类物质的空气再循环使用,不仅卫生上不许可,而且火灾危险性增大,因此,含易燃易爆类物质生产区域和仓库应有良好的通风换气,室内空气应及时排至室外,不应循环使用。
2 丙类厂房内的空气以及含有容易起火或有爆炸危险物质的粉尘、纤维的房间内的空气,应在通风机前设过滤器,对空气进行净化,使空气中的粉尘、纤维含量低于其爆炸下限的25%,不再有燃烧爆炸的危险并符合卫生条件时可循环使用,反之不能循环使用。
3 根据现行国家标准《爆炸和火灾危险环境电力装置设计规范》GB50058-2014的规定,易燃气体物质可能出现的最高浓度不超过爆炸下限值的10% 时,可划为非爆炸区域,此区域内的所有电气设备可采用非防爆型的,也就是说,当不再有燃烧爆炸危险时,空气可循环使用,反之不能循环使用。
4 有的建筑物火灾危险性不是甲、乙类,但建筑物内有火灾危险性是甲、乙类的房间,对这些房间也不能使用循环空气。
6.9.3、通风系统应单独设置:
1 甲乙类厂房、仓库中不同的防火分区;
2 不同的有害物质混合后能引起燃烧或爆炸时;
3 建筑物内的甲、乙类火灾危险性的单独房间或其他有防火防爆要求的单独房间。
排风系统的划分原则:
1 目的是防止易燃、易爆物质进入其他车间或区域,防止火灾蔓延,以免造成更严重的后果。
2 防止不同种类和性质的有害物质混合后引起燃烧或爆炸事故。如:淬火油槽与高温盐浴炉产生的气体混合后有可能引起燃烧,盐浴炉散发的硝酸钾、硝酸钠气体与水蒸气混合时有可能引起爆炸。
3 根据现行国家标准《建筑设计防火规范》GB50016-2014(2018版)的规定,建筑中存有容易引起火灾或具有爆炸危险的物质的房间(如漆料库和用甲类液体清洗零配件的房间),所设置的排风装置应是独立的系统,以免使其中容易引起火灾或爆炸的物质通过排风管道窜入其他房间。防止火灾蔓延,造成严重后果。
6.9.9 含有燃烧或爆炸危险粉尘的空气,在进入排风机前应采用不产生火花的除尘器进行处理。净化有爆炸危险粉尘的除尘器、排风机应与其它普通型的排风机、除尘器分开设置。
新增条文
本条是根据现行国家标准《建筑设计防火规范》GB50016-2014(2018版)的相关条文规定的,目的是保证安全。为防止火花引起爆炸事故,应采用不产生火花的设备。有爆炸危险粉尘的排风机、除尘器采取分区、分组布置是必要的,可以减小爆炸破坏范围。
6.9.12 粉尘遇水后,能产生可燃或有爆炸危险的物质时,不得采用湿式除尘器。
从防爆角度出发的对湿法除尘和湿式除尘器的限制。
有些物质遇水或水蒸气时,将有燃烧或爆炸危险,如活泼金属锂、钠、钾以及氢化物、电石、碳化铝等,这类物质又称为忌水物质。有些忌水物质,如生石灰、无水氯化铝、苛性钠等,与水接触时所发生的热能将其附近可燃物质引燃着火。
遇水燃烧物质根据其性质和危险性大小,可分为两极;一级遇水燃烧物质,遇水后立即发生剧烈的化学反应,单位时间内放出大量可燃气体和热量。容易引起猛烈燃烧或爆炸。例如,铝粉与镁粉混合物就是这样;二级遇水燃烧物质,遇水后反应速度比较缓慢,同时产生可燃气体,若遇点火源。即能引起燃烧,如:金属钙、锌及其某些化合物氢化钙、磷化锌等。因此规定遇水后产生可燃或有爆炸危险混合物的生产过程,不得采用湿法除尘或湿式除尘器。
6.9.13 净化有爆炸危险粉尘和碎屑的除尘器应布置在系统的负压段上,且应设置泄爆装置。
设置泄爆装置以及净化有爆炸危险粉尘除尘器的设置要求。
有爆炸危险的粉尘和碎屑,包括铝粉、镁粉、硫矿粉、煤粉、木屑、人造纤维和面粉等。由于上述物质爆炸下限较低,容易在除尘器处发生爆炸。为减轻爆炸时的破坏力,应设置泄爆装置。泄爆面积应根据粉尘等的危险程度通过计算确定。泄爆装置的布置应考虑防止产生次生灾害的可能性。泄爆装置可参照现行国家标准《粉尘爆炸泄压指南》GB/T15605-2008。
对于处理净化上述易爆粉尘所用的除尘器,为缩短含有爆炸危险粉尘的风管长度,减少风管内积尘,减少粉尘在风机中摩擦起火的机会,避免因把除尘器布置在系统的正压段上引起漏风等。
6.9.15 供暖、通风与空调设备符合下列条件之一时,应采用防爆型:
1 直接布置在爆炸危险性区域内时;
2 排除、输送或处理有甲、乙类物质,其浓度为爆炸下限10%及以上时;
3 排除、输送或处理含有燃烧或爆炸危险的粉尘、纤维等物质,其含尘浓度为其爆炸下限的25%及以上时。
应采用防爆型设备的条件。
直接布置在有爆炸危险场所中的通风设备,用于排除、输送或处理爆炸危险性物质的通风设备以及排除、输送或处理含有燃烧或爆炸危险的粉尘、纤维等物质,其含尘浓度高于或等于其爆炸下限的25%时,或含易燃气体物质的浓度高于或等于其爆炸下限值的10% 时,由于设备内或外的空气中均含有燃烧或爆炸危险性物质,遇火花即可能引起燃烧或爆炸事故,为此规定该设备应采用防爆型的。
6.9.19 排除或输送有燃烧或爆炸危险物质的风管,不应穿过防火墙和有爆炸危险的车间隔墙,且不应穿过人员密集或可燃物较多的房间。
参照现行国家标准《爆炸和火灾危险环境电力装置设计规范》GB50058的规定,界定“有爆炸危险”。易燃物质可能出现的最高浓度不超过爆炸下限的10% ,可划为非爆炸危险区域;现行国家标准《建筑设计防火规范》GB 50016,空气中可燃粉尘的含量低于其爆炸下限的25% 以下,一般认为是可以防止可燃粉尘形成局部高浓度、满足安全要求的数值。
有爆炸危险的厂房、车间发生事故后,火灾容易通过通风管道蔓延扩大到厂房的其他部分,因此,其排风管道严禁穿过防火墙和有爆炸危险的车间的隔墙等防火分隔物以及人员密集或可燃物较多的房间,目的都是防止一旦发生事故,沿通风管道蔓延。
6.9.30 可燃气体管道、可燃液体管道和电缆线等,不得穿过风管的内腔,并不得沿风管的外壁敷设。可燃气体管道和可燃液体管道,不应穿过与其无关的通风机房。
危险管道不得穿越风管和风机房的规定。
可燃气体(天然气等)、可燃液体(甲、乙、丙类液体)和电缆等,由于某种原因常引起火灾事故。为防止火势通过风管蔓延。因此规定:这类管线不得穿过风管的内腔;可燃气体或可燃液体管道不应穿过与其无关的通风机房。
8.5.6 空气调节系统采用制冷剂直接膨胀式空气冷却器时,不得用氨作制冷剂。
直接膨胀式空气冷却器的制冷剂选择。
为防止氨制冷剂的泄漏时,经送风机直接将氨送至空调区,危害人体或造成其他事故,所以采用制冷剂直接膨胀式空气冷却器时,不得用氨作制冷剂。
6.9.30 可燃气体管道、可燃液体管道和电缆线等,不得穿过风管的内腔,并不得沿风管的外壁敷设。可燃气体管道和可燃液体管道,不应穿过与其无关的通风机房。
危险管道不得穿越风管和风机房的规定。
可燃气体(天然气等)、可燃液体(甲、乙、丙类液体)和电缆等,由于某种原因常引起火灾事故。为防止火势通过风管蔓延。因此规定:这类管线不得穿过风管的内腔;可燃气体或可燃液体管道不应穿过与其无关的通风机房。
8.5.6 空气调节系统采用制冷剂直接膨胀式空气冷却器时,不得用氨作制冷剂。
直接膨胀式空气冷却器的制冷剂选择。
为防止氨制冷剂的泄漏时,经送风机直接将氨送至空调区,危害人体或造成其他事故,所以采用制冷剂直接膨胀式空气冷却器时,不得用氨作制冷剂。
9.1.2 工业厂房及辅助建筑,除符合下列情况之一且无法利用热泵外,不得采用电直接加热设备作为供暖、空调热源:
1 远离集中供热的分散独立建筑,无法利用其他方式提供热源时;
2 无工业余热、区域热源及气源,采用燃油、燃煤设备受环保、消防严格限制时;
3 在电力供应充足和执行峰谷电价格的地区,在夜间低谷电时段蓄热,在供电高峰和平段不使用时;
4 不能采用热水或蒸汽供暖的重要电力用房;
5 利用可再生能源发电,且发电量能满足电热供暖时。
常见的直接用电供热的情况有:电锅炉、电热水器、电热空气加热器、电暖气及电暖风机等。采用髙品位的电能直接转换为低品位的热,热效率低、运行费用高,用于供暖空调热源是不经济的。合理利用能源,提高能源利用率,节约能源是我国基本国策。考虑到国内各地区以及工业建筑的情况,只有在符合本条所指的特殊情况下才能采用。
1 工矿企业一些分散的建筑,远离集中供热区域,如偏远的泵站、仓库、值班室等,这些建筑通常体积小,热负荷也较小,集中供热管道太长,管网热损失及阻力过大,不具备集中供热的条件,为了保证必要的职业卫生条件,当无法利用热泵供热时,允许采用电直接加热。
4 这里指配电室等重要电力用房,在严寒地区,设备余热不足,又不能采用热水或蒸汽供暖的情况。在工业企业中常见的是一些小型的配电室等。
5 工业企业本身设置了可再生能源发电系统,其发电量能够部分厂房或辅助建筑供热需求,为了充分利用发电能力,允许采用这部分电能直接供热。
9.4.4 地下水地源热泵系统的设计,应符合下列规定:
4 使用后的地下水应回灌到原取水层;
为了保护宝贵的地下水资源,要求采用地下水全部回灌。
9.7.12 消防水池不得兼用作蓄热水池。
热水不能用于消防,消防水池不得作为蓄热水池使用。使用专用消防水池需要得到消防部门的认可。
9.11.3 氨制冷机房应符合下列规定:
1 应单独设置制冷机房,且与其它建筑的距离应满足防火间距要求;
2 严禁采用明火供暖及电散热器供暖;
3 应设置事故排风装置,换气次数不应少于12次/h,排风机应选用防爆型;
4 氨冷水机组排氨口排气管的出口,应高于周围50m范围内最高建筑物屋脊5m;
5 应设置紧急泄氨装置,当发生事故时应将机组氨液排入应急泄氨装置。
氨是一种应用较广泛的中压中温制冷剂,是一种环境友好型制冷剂。,氨制冷机的COP(制冷能效比)比采用R22、R134a的制冷机高出约12%~19%。但应尤其注意安全问题。
1关于氨制冷机房的设置位置,在《采暖通风与空气调节设计规范》GB50019-2003(该规范已更新《民用建筑供暖通风与空气调节设计规范》GB50736-2012)中即有“氨制冷机房单独设置且远离建筑群”的规定,本次修订在条文中增加了程度用词“应”,并经编织组及审查专家组讨论,确定其为强制性条文。由于在建筑空调制冷中不允许采用氨直接蒸发式空调系统,而是先由氨制冷机组生产冷水或低温盐水作为载冷剂,因此单独设置氨制冷机房是可行的、必要的,对于降低使用氨的事故风险意义重大。
2 氨制冷机房的火灾危险性是乙类,根据《建筑设计防火规范》GB50016的相关规定,严禁明火和电散热器供暖。
4 5关于氨泄压口和紧急泄氨装置的规定,是参考了《冷库设计规范》GB50072-2010做出的,并将其上升为强制性条文,是为了加强氨制冷使用的安全性。
11.2.11 在易燃易爆环境中使用的传感器及执行器,应采用本质安全型。
易燃易爆环境中使用的传感器、执行器的规定。
本质安全型产品是按现行国家标准《爆炸性环境设备通用要求》GB 3836.3标准生产,专供易燃易爆场合使用的防爆电器设备。本质安全型电器设备的特征是其全部电路均为本质安全电路,即在正常工作或规定的故障状态下产生的电火花和热效应均不能点燃规定的爆炸性混合物的电路。也就是说该类电器不是靠外壳防爆和充填物防爆,而是其电路在正常使用或出现故障时产生的电火花或热效应的能量小于0.28mJ, 即瓦斯浓度为8.5%(最易爆炸的浓度)最小点燃能量。
11.6.7 空调系统的电加热器应与送风机联锁,并应设置无风断电、超温断电保护装置;电加热器必须采取接地及剩余电流保护措施。
电加热器的联锁与保护。
要求电加热器与送风机联锁,是一种保护控制,可避免系统中因无风电加热器单独工作导致的火灾。为了进一步提高安全可靠性,还要求设无风断电、超温断电保护措施,例如,用监视风机运行的风压差开关信号及在电加热器后面设超温断电信号与风机启停联锁等方式,来保证电加热器的安全运行。
电加热器采取接地及剩余电流保护,可避免因漏电造成触电类的事故。
本文来源于互联网。暖通南社整理编辑于2018年10月15日。
索取本课件原件,请实名加QQ:1125552185(注明来意)。
欢迎您加入暖通南社学习交流互动社区:
QQ群群号
主要功能
目前人数
161153868
暖通空调专业设计与技术人员交流
750人
118657164
吸收行业小微企业主
136人
31767498
热泵烘干及工艺制冷专群(整合中)
150人
495282609
吸纳全国各院校专业教职工作人员为主
刚建立
194045991
主要以吸收南方工程技术人员
267人
189417984
机电、暖通空调设备市场开发交流群
85人
365552966
建筑机电安装综合交流群
98人
235204658
以注考为主的群
266人
184579553
以厂商技术研发人员、维保人员为主的群
980人
145754593
以加暖通施工人员为主的群
233人
338391569
专为求职人员与招聘单位设立的群
450人
168494112
以洁净空调和各特色专业设立的群,先加QQ号:396876467。
142762628
暖通制冷空调部件技术与销售专群
289人
171780399
南社唯一允许自由广告的推广群
340人
170823423
兼顾建筑机电综合技术交流群
904人
492479546
BIM专业交流群
404人
303891401
以暖通空调自控、家居系统集成为主的群
260人
167899477
吸收以北方工程技术人员为主的群
309人
245084393
以注册挂靠为主的群(整合中)
301人
其他各QQ群请百度:“暖通南社QQ群”查找。本QQ群所有群均为实名加群,加群请注明:“地区-姓名-专业”方能加群成功,每个人最多可加两个群,恶意加群者拉黑。
所有群现在实行更替制,即新加人同时踢出最后一个发言的人。
加各地区微信群,请注明:“地区-姓名-专业”加微信号:1114325507。
高级专业技术人员可加QQ:13301898699,可获取南社认可的“南社工程专业技术人员俱乐部”证书。
推广及商务合作,请加QQ:13301898699或微信号:1114325507。
本次更新信息:2017年1月18日。微信公众号:nhvaca
加我个人微信号:1114325507,拉你进暖通南社各片区和专业微信群。
更多相关课件,请点击下列标题↓↓↓
→2018年新防排烟规范标准条文总结
→GB50303-2015建筑电气工程施工质量验收规范新旧规范对比
→浙江省消防技术规范难点问题操作技术指南(部分)
→注册消防工程师考试必看规范简要解析
→简述通风与工程施工质量验收规范要点
→金属通风管道安装中使用密封胶的规范
→全面解读学习GB50243-2016《通风与空调工程施工质量验收规范》2
→最新医疗建筑各专业规范整理(2017.12更正版) 获取25万制冷暖通空调专业人士关注:请联系:18149752715。

|