作者:shuili_123 2024-5-24 02:43:07
跳转到指定楼层

马上注册,结交更多好友,享用更多功能,让你轻松玩转社区。

您需要 登录 才可以下载或查看,没有账号?立即注册

x

关注我们

获取更多业内资讯深度好文

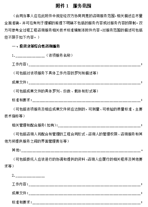
8月31日,住建部发布关于征求全过程工程咨询服务合同示范文本(征求意见稿)意见的函,意见征求截止日期为2020年9月15日。

《全过程工程咨询服务合同示范文本(征求意见稿)》共包括三大部分,目录如下:

附件如下:

查看完整《全过程工程咨询服务合同示范文本(征求意见稿)》 可点击“阅读原文”

三步即可将我们设为星标~

欢迎大家扫码加入建筑时报粉丝群

获取更多相关资讯及福利喔!

(该二维码9月2日前有效)

往期推送精彩回顾

中国22家企业入围2020年度ENR全球设计公司150强!

上半年建筑业总产值100840亿元!同比下降0.8%!

《建筑法》修订大纲公布!八个章节或迎来调整!

《建筑时报》第二届中国建筑业摄影大赛,等你来参与!

微信责任编辑:盛媛

校对:时永庆

行业的深度解读  | 权威的信息资讯

建筑时报简介

关注我们

关注中国建筑业

《建筑时报》是国内公开发行的中国建筑业产业报,是行业的权威性媒体。

《建筑时报》以“忠诚于建筑业”为社训,在推动传统媒体与新兴媒体融合发展的过程中,《建筑时报》依托报纸的品牌优势,深度重塑建筑行业的特色文化,实现包括报纸、微信、网站等多种载体一体化运营的融媒体发展模式。通过对内容生产进行定制化、专业化、典型化综合制作与精准推送,着力于以产业链整合、行业间联合、线上线下结合为基础的模式创新,全力打造一个“观点前沿,资讯更快,视野更广”的建筑业全媒体资讯平台。

建筑时报官网建筑新网(www.jzsbs.com)是依托建筑时报社的人才和信息资源创建的一个综合性建筑行业新闻网站。

建筑新网目前开通了“行业新闻”、“各地建设”等多个频道,网站以发展的眼光观察中国建筑业,从客观的角度解析行业重大事件,剖析企业发展之道,展示城市建设风貌,用独到的视角观察建筑业的各项事业发展。

国内统一连续出版物号CN31-0051

邮发代号3-82

每周一、四出版

全年订价人民币120元

全国各地邮局均可订阅

长按指纹扫描 开启建筑视界

分享:

成为第一个回答人

高级模式 评论
您需要登录后才可以回帖 登录 | 立即注册
Archiver 手机版 小黑屋
Copyright © 2001-2025 Comsenz Inc.  Powered by Discuz! X3.5  沪ICP备2021008143号-5