中建某项目施工方案及技术措施2021word248页(可编辑、可下载)

 / 倒序浏览   © 文章版权由 shuili_123 解释,禁止匿名转载

作者:shuili_123 2024-5-24 03:55:32
跳转到指定楼层

马上注册,结交更多好友,享用更多功能,让你轻松玩转社区。

您需要 登录 才可以下载或查看,没有账号?立即注册

x
加入2023年度《工程实战参考》会员2022年度《工程实战参考》会员资料加入2023年度《市政路桥实战参考》会员2022年度《市政路桥实战参考》会员资料

来源:网络

版权归原作者所有,侵删

文末有下载方法:

施工方案及技术措施

3.1  测量工程施工方案与技术措施

3.1.1  测量工程简介

本工程场地较为开阔,拟建建筑相对间距较大。根据业主提供的控制点建立一级控制网,根据楼栋建立二级控制网,分为三个区域进行布置,一、二级控制网详见3.1-1、3.1-2,楼栋内建立三级控制网,采用竖向传递的方式进行控制;本工程±0.00m标高相当于绝对高程IV-11地块为500.6m,其余地块为503.6m。

3.1.2  测量施工组织与流程

本工程测量人员按照总分包联合办公的形式进行配置,由总包测量人员带领分包测量人员共同完成现场测量工作,测量仪器根据项目情况进行足额配备,测量人员及仪器配置计划如表3.1-1、3.1-2。测量及监测人员配备及职责见表3.1-1。测量工程通过建立一、二、三级控制网及竖向标高控制点的方式进行测量控制,根据控点进行现场测量施工。

3.1.3  测量工程施工方法及监测

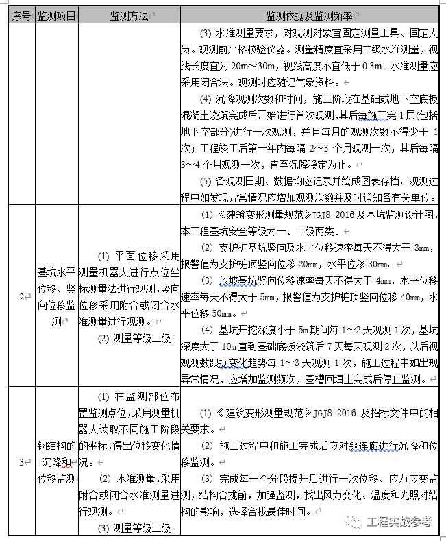
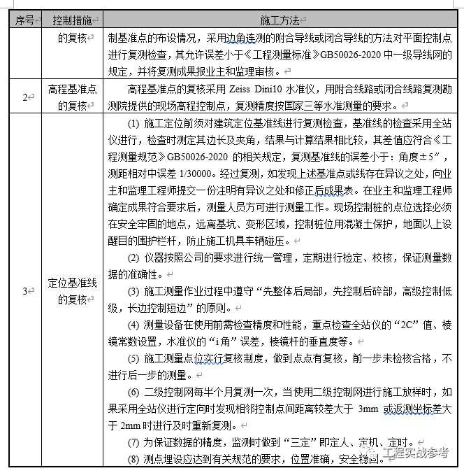
(1) 控制网建立原则及方法平面控制网应遵循先整体、后局部,高精度控制低精度的原则建立。控制网点应选在通视条件良好、安全、易保护的地方。共分为三级,一级、二级控制网布设,三级控制网为轴线控制网,轴线控制网的布设每个施工段纵、横轴线不得少于两条,高程控制网跟随一级、二级、三级控制网布设。控制网建立原则及方法见表3.1-3。(2) 工程测量实施方法地下施工平面测量采用外控法,直接用全站仪(经纬仪)投测各控制轴线和定位点,标高采用悬吊钢尺法进行传递;地上施工测量采用内控法,用激光垂准仪将轴线控制点整体同步传递,标高用50m钢尺向上传递。测量工程施工步骤及方法见表3.1-4。(3) 施工变形监测本工程变形监测主要有基坑变形监测、结构工程变形监测及钢结构变形监测,变形监测由业主单位委托的第三方监测单位进行,主要是通过对埋设在基坑周边及建筑物结构上的监测点的位移和高程进行一个时期的跟踪测量,获得可靠的基坑及建筑物的变形数据,了解建筑物的实际变形情况,防止安全事故的发生。施工变形监测方法见表3.1-5。3.1.4  测量控制技术措施测量人员进驻现场后,我单位组织测量人员与业主、监理办理平面基准点、高程基准点的交接手续后,立即对所给控制点进行复测,达到测量控制的准确性。测量控制技术措施详见表3.1-6。

3.2  土石方降排水及基坑护壁施工方案与技术措施

3.2.1  工程简介

3.2.1.1  支护工程简介本工程支护工程含有支护桩、网喷两种方式。采用排桩支护时,桩径为1.0m,桩间距1.7m,桩长18.0m。坡面采用钢筋网片加喷射C20砼,喷射C20砼厚度不小于80mm,坡面设置U型钉,按1000mm×1000mm沿坡面布置。坡顶至围墙之间采用C20细石砼网喷,宽度不小于2.0m,C20砼厚度不小于80mm。各地块具体支护情况如表3.2-1和图3.2-1。3.2.1.2  降排水工程简介根据招标文件及地勘报告,本工程基坑开挖时,应采取降水(降水深度应大于电梯机坑底板下500mm)、排水及基坑支护措施,防止地表水进入基坑,保证基坑施工安全,防止对周边建筑物\道路及城市地下管线的不利影响。采取机械开挖时,应保护坑底土不受扰动,并在基础或底板底面设计标高以上保留300mm厚原状土层采用人工挖除。基坑不得积水、暴晒,经验收合格后应立即施工基础垫层。现场施工停止降水条件(同时满足):(1) 地下室顶板的覆土完成;(2) IV-13号地块施工至地上八层,并且八层及以下后浇带完成浇筑且强度达到100%强度;(3) 裙房主体结构完成,并且后浇带完成浇筑且强度达到100%强度。

3.2.2  工程施工组织与流程

(1) 劳务配备:拟招标2家施工单位负责对3个地块的基坑支护及土方开挖工程施工,主要工作范围划分为,IV-11、IV-13号地块共为一家劳务,IV-12号地块为一家劳务。具体支护分段情况详见表3.2-1。为保证流水段施工的有序推进,拟定配备足够的机械设备配合施工,支护工程机械配置详见表3.2-2。(2) 临时道路设置:分别在IV-11号地块东北角、IV-12号地块西北角、IV-13号地块西角设置6m宽下基坑马道,马道放坡比例为1:7。(3) 材料加工场地:IV-11号地块南北侧分别设置1个钢筋加工区供基坑支护工程使用,IV-12号地块西北与西南角分别设置1个钢筋加工区供基坑支护工程使用、IV-13号地块西南角设置1个钢筋笼加工区供基坑支护工程使用。(4) 基坑支护施工顺序:IV-11号地块先施工西、南侧支护→再施工东、北侧支护,IV-12号地块先施工东、南侧支护→再施工西、北侧支护,IV-13号地块东北角支护桩跟随前期工程桩一同施工,放坡支护结构优先施工顺序为先北侧→东、西侧→最后南侧支护。(5) 土方开挖顺序:IV-11号地块由南→北、由西→东开挖,IV-12号地块由南→北、由东→西开挖,IV-13号地块由北→南开挖。(6) 待土方开挖完成后,根据支护图纸进行现场明排水措施施工,避免地表雨水对基坑进行浸泡。(7) 土方回填待地下室侧墙施工完成后进行,三个地块分别按照东南西北四个方向分段回填,根据图纸中的回填材料进行分层回填,其中混凝土采用汽车泵+直卸的方式进行浇筑。

3.2.3  工程施工方法

(1) 支护桩施工方法1) 支护桩施工工艺流程本工程支护桩施工段拟采用旋挖灌注成桩施工工艺,其工艺流程见图3.2-2。(2) 网喷护壁施工方法同桩间护壁施工方法相同,详见表3.2-5。(3) 基坑降排水方案土方开挖过程中,视基坑内地下水下降情况,当基坑内还有部分明水时可在基坑内适当位置(基坑中央及各边中心部位)布置几个大的集水坑进行临时降排水。基坑开挖前在基坑顶外侧沿基坑边施工300×300坑顶截水沟,沟身采用砖砌,内侧砂浆抹面避免漏水,地表水通过截水沟将水汇集排走,以免水浸入土体对基坑护壁造成影响。坑顶至红线范围内采用素混凝土或喷砼进行封闭,防止地表水下渗。

3.3.4  工程施工技术措施

(1) 支护桩施工技术措施详见表3.2-6。

3.5.2  防水工程施工组织与流程

根据本项目防水工程量,拟定采用1家防水单位进行施工,地下室防水按照地块划分为3个不同的施工段,配置3个班组配合主体单位进度进行防水施工;侧墙及顶板防水在主体结构施工完成后按照施工进度插入防水施工;室内防水总体施工顺序原则为:先远后近、先高后低、先细部后大面、先立面后平面。室内防水在墙面抹灰完成后,配合楼地面工程穿插进行施工。

3.5.3  防水工程施工方法

(1) 防水工程施工工艺流程1) 改性沥青防水卷材基层清理→附加层施工→接点密封→湿润基面→涂刷高分子防水涂料→弹线→铺贴卷材→保护层施工。2) 湿铺防水卷材施工工艺流程基层清理→配置水泥素浆→铺贴附加层→弹基准线试铺→铺贴卷材→辊压排气→搭接封边、收头密封→成品养护及保护层施工。3) 涂料防水施工工艺流程基层清理→附加层施工→接点密封→湿润基面→涂刷第一遍→养护→涂刷第二遍→养护→保护层施工。(2) 防水工程施工方法1) 本工程防水混凝土主要施工部位在地下室基础底板、外墙、室外顶板、施工缝、后浇带、穿墙管等处,具体施工方法见混凝土施工方案。各个部位的施工操作要点见表3.5-2。1) 高大模板定义根据建办质〔2018〕31号文-关于实施〈危险性较大的分部分项工程安全管理规定〉有关问题的通知和(住建部37号令)《危险性较大的分部分项工程安全管理规定》等相关文件的通知规定。《建设工程高大模板支撑系统施工安全监督管理导则》建质[2009]254号中规定的高大模板条件与超过一定规模的危险性较大分部分项工程适用条件相同。加入2023年度《工程实战参考》会员2022年度《工程实战参考》会员资料

2) 项目高大模板概述

根据招标图纸可知,本项目高大模板有搭设高度8m及以上,施工总荷载(设计值)15KN/m²及以上,集中线荷载(设计值)20kN/m及以上的超过一定规模的危险性较大分部分项工程。根据梁几何尺寸计算确定施工总荷载和集中线荷载,计算过程详见如下:施工总荷载=(板厚×钢筋混凝土比重+模板板木方自重)×分项系数+施工均布活荷载×分项系数;钢筋混凝土自重:梁截面积×25KN/m³;模板木方的自重:梁截面模板的周长×0.3KN/㎡;施工均布活荷载取值:梁宽×3KN/㎡;永久荷载分项系数取值:1.2;施工均布活荷载分项系数取值:1.4;计算可知:1.2(25b(m)+0.3)+1.4×3=15→b=0.348,取整b=350mm,即板厚大于等于350mm的板为超施工总荷载板。集中线荷载=(钢筋混凝土自重+模板木方自重)×分项系数+施工均布活荷载×分项系数;钢筋混凝土自重:梁截面积×26KN/m³;模板木方的自重:梁截面模板的周长×0.5KN/㎡;施工均布活荷载取值:梁宽×3KN/㎡;永久荷载分项系数取值:1.2;施工均布活荷载分项系数取值:1.4;计算可知:31.2b(m)h(m) +1.2h(m)+4.8b(m)≥20为集中线荷载超限梁;其中b(m)为梁宽,h(m)为梁高,梁宽b(m)及梁高h(m)根据上述公式计算结果大于等于20即为超限荷载梁。本工程高大模板区域主要有IV-11、IV-12地块三层局部搭设高度8m及以上A4产业用房层高8.4m,IV-11、IV-12、IV-13地块地下室顶板存在集中线荷载20KN/m及以上混凝土梁,IV-11、IV-12、IV-13地块地下室顶板大部分板厚为350mm,为施工总荷载15KN/m²的混凝凝土板。根据招标图纸可知,本工程主要高支模部位设计简介如表3.7-3。3.9.3  钢结构施工思路及部署本工程钢结构主要分布于各单体之间钢连廊、结构内劲性柱、劲性梁、钢雨棚、钢楼梯等,根据现场施工情况综合分析,结构内钢构件采用现场已布设3#T6020(60m)塔吊进行吊装作业,钢连廊结构安装采用50t汽车吊进行作业:(1) C1/C3劲性柱及钢梯:利用现场塔吊对结构内部H型劲性柱进行分段吊装,C1、C3钢梯梁采用塔吊分层逐根吊装。(2) Ⅳ-11南区雨棚:本区域钢雨棚采用现场已布设塔吊进行安装。(3) 钢连廊:钢连廊钢柱利用50t汽车吊站位于结构1F层,分节进行吊装;钢桁架分段散件进场,于连廊下方1F层设置临时支撑架,采用50t汽车吊分段高空拼装连廊桁架及钢梁,穿插吊入钢连廊各层桁架桁架楼承板,结构安装后进行支撑拆除。3.9.4  钢结构深化设计3.9.4.1  钢结构深化设计简介钢结构深化设计是依据钢结构施工图纸,利用设计软件1:1建立与工程实际完全相符的钢结构 3D全真模型,在钢结构建模过程中综合考虑制作、运输、安装、土建、装修、机电、给排水、暖通、幕墙等各专业的要求与联系,最后生成满足钢结构采购、制作、运输、安装等各方施工需求的钢结构相关专业报表及细化图纸,即钢结构详图设计。钢结构深化设计人员根据施工图构件布置、构件截面、主要节点构造及各种数据和技术要求,严格遵循钢结构有关设计规范和图纸规定,对构件的构造予以完善。综合考虑工程各方面相关因素,对构件的整体形式,构件中各零件的尺寸和要求以及零件间的连接方法等进行详图设计,以便制作和安装人员通过查看详图,能清晰的了解构造要求及设计意图,完成构件在工厂的加工制作和现场的组装。3.9.4.2  钢结构深化设计重难点分析3.9.5  钢结构加工制作与运输方案3.9.5.1  钢结构加工制作准备(1) 钢构件加工制作准备1) 技术准备商务部门对项目工期、合同条款等对技术部门进行交底,明确业主合同内涉及工程材料、技术等方面的条款。技术部门深入了解设计图纸及有关技术文件,并对结构施工图全面进行审核和校对。设计图的校核内容:设计文件是否完整(设计图、施工图、图纸说明、设计变更)、构件尺寸是否标注齐全正确、节点是否清楚、构件的连接形式是否合理、焊接符号是否齐全合理,同时对结构的合理性和工艺可行性及时和设计单位联络和商讨。由深化设计部门向工程管理部、技术质量部、物资设备部进行技术交底,针对难以加工的节点进行沟通探讨。图纸准备、编制工艺:根据加工制作要求及时编制工艺文件以便下达生产。(2) 人员准备1) 管理、技术、检验人员及焊工培训为达到优良的制造质量,让业主、设计满意,对参加本工程钢结构构件制造的管理人员、技术人员和焊工进行上岗前全员技术培训和质量意识教育、技术交底和应知应会教育,对于主要工种,如焊工、涂装工、组装工、划线工、检验员等进行特殊培训和考试,实行持证上岗制度。2) 人员资质审查为保证本工程钢构件加工进度、工期及质量,我局将成立专项小组,统一协调各职能部门为本项目服务,不定期针对各部门人员进行专业技能资格审查,筛选骨干人员作为专业带头人。加入2023年度《工程实战参考》会员2022年度《工程实战参考》会员资料

3)特种作业人员资质审查

审查特种作业证和技术等级证,本工程开始前对焊工及铆工进行专门培训,并取得相应的资格证书或上岗证。对于超声波探伤人员必须持有中国相关部门无损检测技术资格证书。(3) 加工制作设备准备开工前,技术人员应进行工艺分析,并对设备的加工范围、加工能力进行确认,合理界定自行加工和外协加工工序;配合设备管理部门对设备进行全面检查,确保设备正常运行。(4) 原材料准备1) 原材料的采购流程主要原材料严格按照工艺下发的采购清单以及技术条款进行采购。针对此工程,如果业主或监理对原材料厂家有特别要求,我局将积极响应。采购流程见图 3.9-33) 焊接作业区的相对湿度不得大于90%。4) 当焊件表面潮湿或有冰雪覆盖时,要加热去潮除湿。5) 焊接作业区的环境温度低于0℃时,要将构件焊接区各方向大于或等于三倍钢板厚度且不小于100mm的范围内的母材,加热到20℃以上后方可施焊,且在焊接过程中均不能低于此温度。6) 焊接环境的温度和相对湿度要在距焊接构件500~1000mm测得。3.9.7.5  焊接检验焊接完成后,首先清理表面的溶渣及两侧飞溅物,待焊缝冷却到环境温度后进行焊缝检验,以焊接完成24h后检查结果作为验收依据。检验方法按照《钢结构工程施工质量验收规范》进行。(1) 外观检查1) 所有焊缝需由焊接工长100%进行目视外观检查,并记录成表;2) 检查焊缝表面严禁有裂纹、夹渣、焊瘤、焊穿、弧坑、气孔等缺陷;3) 对焊道尺寸,焊脚尺寸,焊喉进行检查;4) 焊缝外形尺寸符合现行国家标准《钢结构焊缝外形尺寸》的规定,焊接接头外形缺陷分级符合现行国家标准《焊接质量保证,钢熔化焊接头的要求和缺陷分级》的规定。(2) 无损检测在完成焊接外观检查后,对焊缝进行探伤检验,检验方法需按照JGJ81-2002《建筑钢结构焊接规程》和GB11345《钢焊缝手工超声波探伤方法和探伤结果分级》规定进行:1) 要求全熔透的一级焊缝,进行超声波探伤检查。超声波探伤不能对缺陷作出判断时,采用射线探伤,其内部缺陷分级及探伤方法符合《钢焊缝手工超声波探伤方法和探伤结果分级法》GB/T11345和《钢熔化焊对接接头射线照相和质量分级》GB/T3323;2) 超声波探伤检查在焊缝外观检查合格后进行。焊缝表面不规则及有关部位不清洁的程度,不妨碍探伤的进行和缺陷的辨认,不满足上述要求时事前对需探伤的焊缝区域进行铲磨和修整;3) 超声波探伤检查:一级焊缝数量100%,检验等级B级,评定等级Ⅱ级;二级焊缝数量20%,检验等级B级,评定等级Ⅱ级;4) 超声波探伤不能对缺陷作出判断时,100%采用射线探伤,射线探伤检验等级为AB级,评定等级:一级焊缝Ⅱ级;二级焊缝Ⅱ级。(1) 安装方法钢筋桁架楼承板和钢梁之间采用栓钉的方式进行连接固定。为了保证安装质量,先将楼承板、梁面清理干净,再按图纸的要求在梁顶面上弹出基准线,按基准线铺设钢筋桁架楼承板,搭接长度不小于50mm。一般情况下,同楼层平面楼承板铺设时,本着先铺通主要辐射道路的原则进行,总体铺设方法为:根据施工进度,本着先大后小、先长后短、先主后辅的原则进行铺设。先大后小:即先铺设大面积区域,后安装小面积区域;先主后辅:即先铺设主要的钢筋桁架楼承板,后安装辅助的封边、堵头板等。(2) 楼承板施工注意事项见表3.9-19。

篇幅过长,共248页,以下略。。。

加入2023年度《工程实战参考》会员2022年度《工程实战参考》会员资料点我2022年度《工程实战参考》会员资料施工方案汇编共包括以下近2年最新资料

2022年《工程实战参考》会员资料

01. 施工方案

点击下面题目即可打开阅读

113

施工电梯安拆方案2021word

112

中建塔吊安装安全专项施工方案模板word80页

111

主体结构工程常见质量通病及防治ppt180页

110

地库及人防混凝土模板支撑工程专项施工方案2021word200页

109

网架施工方案2021年word70页

108

PC构件吊装施工方案2021word

107

2021年地上结构混凝土施工方案52页

106

中建混凝土工程施工方案范本word66页2019

105

筏板钢筋支架安全专项施工方案2021word

104

中建《施工方案管理标准化实施手册》ppt100页

103

中建某项目施工方案及技术措施2021word248页

102

中建《施工组织设计及施工方案编制指南》80页ppt

101

国企施工方案编制指南(系列二)word105页

100

国企施工方案编制指南(系列一)word110页

99

某地标超高层全套施工方案

98

名企2022版《项目现场试验、检验专项方案(模板)》word80页

97

某项目检验试验计划方案(2021年)word

96

碧桂园防开裂防渗漏专项方案word

95

某高层住宅项目“两防“”专项方案2021年word100页

94

中天工程创优专项施工方案word130页多图

93

名企样板引路方案2021word版图文并茂

92

建筑电气工程施工方案范本2019word65页

91

机电工程系统调试方案2022word60页

90

名企机电工程施工方案三维word76页

89

中建装配式结构灌浆施工方案word模板2021

88

装配式预制构件吊装专项施工方案word90页2020

87

屋面工程施工方案2021word70页

86

最新名企外墙保温施工方案2022年word48页

85

蒸压加气混凝土(ALC)板墙施工方案2021word48页附cad图

84

装修工程施工方案2020word版65页

83

幕墙安装工程施工方案2020word170页

82

中建《幕墙工程施工方案》编制模板2021word130页

81

创建北京市结构长城杯工程施工方案2022年word105页

80

大体积混凝土专项施工方案2021word48页

79

大体积混凝土施工方案编写范例2022word40页+规范

78

型钢混凝土组合柱专项施工方案word

77

名企厂房网架轻强板专项施工方案2022word

76

屋盖钢结构安装安全专项施工方案2021word500页

75

中建XX项目铝合金模板安全专项施工方案word

74

中建测量方案word

73

名企防汛应急救援预案word

72

名企冬期施工方案2021word版40页

71

高压线防护专项施工方案2021word附cad图

70

最新《常见危大工程施工方案管理2022版》ppt200页

69

危大工程施工方案编制及审查要点(2022版)word

68

绿色施工方案2021word45页

67

名企《消防工程专项施工方案2022》word75页

66

名企某项目安全文明施工专项方案2021年word130页

65

某项目安全文明施工专项方案2021word130页

64

中建施工现场消防安全专项施工方案2021word

63

中建《危险性较大的分部分项工程专项施工方案编制指南》2021word42页

62

中建《危大工程安全专项施工方案编制指南》360页word版符合37号令

61

中建临时用水与现场消防施工方案2021word

60

中建临时用电专项施工方案样板2021版word

59

临时用电施工方案2021word版38页

58

高处作业吊篮专项施工方案2021年word68页

57

碧桂园项目施工电梯免回顶基础专项施工方案2020word

56

名企施工升降机安装施工方案2022年word88页附cad图

55

施工升降机施工方案2021word80页

54

施工升降机专项施工方案word2021

53

中建吊篮、塔吊安拆、群塔、塔吊基础编制指南+施工方案编制模板word2021合集.rar

52

中建塔吊附着安全专项施工方案模板word56页

51

中建塔吊拆卸安全专项施工方案模板word58页

50

塔吊定位及基础施工方案2021word56页

49

名企塔吊拆卸、安装专项方案 2021word100页

48

群塔作业专项方案2021word70页

47

塔吊拆除施工方案2021word36页

46

群塔交叉作业防碰撞安全专项施工方案2020word120页附CAD图

45

中建塔吊安拆施工方案编制模板word2021

44

碧桂园塔吊安拆、防碰撞安全专项施工方案word

43

中建塔吊群塔施工方案编制模板word2021

42

中建塔吊拆卸安全专项施工方案模板word60页2021版

41

全封闭钢管脚手架施工方案2020附图纸158页

40

名企悬挑脚手架施工方案2020word80页

39

名企组合式悬挑脚手架专项施工方案word166页

38

悬挑式脚手架安全专项施工方案word+计算书+cad

37

中建型钢悬挑外架施工方案word2021模版+CAD图+验算指导

36

附着式升降脚手架专项施工方案2021word120页

35

中建附着式升降脚手架施工方案2020word140页多图

34

2021附着式脚手架施工方案word版147页,图文并茂超实用

33

名企2021花篮拉杆式悬挑脚手架施工方案word165页附专家论证意见+cad图

32

中建预埋式花篮螺栓悬挑脚手架施工方案编制指导书word附计算书范例150页

31

名企“花篮钢拉杆”上拉式悬挑脚手架施工方案word160页

30

花篮拉杆悬挑脚手架专项施工方案2021word170页

29

花篮拉杆式梁侧悬挑脚手架施工方案【模板】word130页

28

名企《高大模板(盘扣式)安全专项施工方案2021年》word350页

27

2022年盘扣式悬挑脚手架专项施工方案word90页(符合JGJT231-2021)附cad图

26

承插型盘扣架施工方案(2021年)word67页

25

屋面花架梁模板支撑架工程专项施工方案2020word146页附计算书

24

扣件式钢管模板及高大模板施工方案2022年附图纸(专家论证)word229页

23

高大模板、悬挑脚手架专项施工方案编制计算注意事项三维ppt88页

22

名企高大支模(铝模)安全专项施工方案2020word70页

21

高大模板施工方案(2022专家论证修改版)word150页

20

三维高支模施工方案2021word版114页通俗易懂

19

高大模板安全专项施工方案word2021版103页

18

高支模专项施工方案2021版word246页

17

中建车库顶板行车及堆载方案word2021版

16

典型危大工程专项施工方案编制指南(深基坑、高支模、扣件脚手架…)word版130页

15

地下车库无梁楼盖高支模专项施工方案2021word已专家论证

14

车库顶板堆载及施工道路加固方案word+计算书+cad

13

土方回填及车库顶板承载施工方案及安全计算ppt115页

12

人防工程施工方案2021word70页

11

名企抗浮锚杆专项施工方案2020word50页

10

土钉墙+明排+双轴水泥搅拌桩深基坑专项方案word+cad+专家论证意见

09

中建某项目止水帷幕施工方案word

08

中建预应力管桩专项施工方案2021word

07

旋挖桩专项施工方案word2021

06

基坑支护工程施工方案2021word150页

05

深基坑专项施工方案专家论证汇报ppt2021

04

中建《土方开挖、基坑支护及降水专项施工方案》2021word版180页

03

基坑支护工程安全专项施工方案2021word160页

02

2022基坑支护专项施工方案138页word版

01

中建基坑工程安全专项施工方案模板2021word版102页

220134.中建某项目施工方案及技术措施2021word248页

资料下载方式

点下面关注微信公众号:

工程实战参考公众号对话框回复:

220134

3天内下载,手慢无

点击关注以下5个实用微信公众号

(来源:网络;版权归原作者所有,如有侵权请联系删除!)

发现右下角的“在看”了吗,戳我试试吧

分享:

成为第一个回答人

高级模式 评论
您需要登录后才可以回帖 登录 | 立即注册
Archiver 手机版 小黑屋
Copyright © 2001-2025 Comsenz Inc.  Powered by Discuz! X3.5  沪ICP备2021008143号-5