马上注册,结交更多好友,享用更多功能,让你轻松玩转社区。
您需要 登录 才可以下载或查看,没有账号?立即注册
x

模板虽然不是建筑实体的一部分,但却是不可缺少的一部分,只要有混凝土湿作业就离不开模板的支持,而随着人工费用及材料费用的不断上涨,模板在成本中的占比也不断提高,建筑面积单方已到200元/平米左右,在总承包合同的占比也达到了10%以上
所以如何选择模板形式对于成本控制来说就非常重要,今天通过对几种常用模板形式的成本分析,帮助大家进一步了解模板的成本情况,提供模板选择的依据
01
常见的模板形式
目前市场上常见的模板根据使用的主材材料种类大致可分为木模板、钢模板、铝模板等;根据支撑系统的不同近期出现了木模钢支撑复合模板等多种形式。
钢支撑木模板:
在当前的建筑模板工程中,木模板的应用依旧是主流。但是,采用钢支撑(成套钢支撑或钢方通等)替代传统木方作为模板主、次背楞的模板加固体系,已经越来越受到施工单位的青睐,因为这项工艺带来了经济效益和社会效益
铝模板:
铝合金模板是建筑业节能减排的重要技术,能够提升房屋建设的施工效率及工程质量,在当前的建筑工程中已得以广泛地推广应用
与钢模板相比,铝合金模板的强度更大,不怕水,不生锈,同时跟笨重的钢材相比,铝合金的重量要轻很多,有利于建筑工程的施工建设,也特别适合缺少劳务来源和劳务费用较高的地区
新型支撑系统模板:
新型组装式建筑模板支撑系统产品,属于新型建材是目前我国新型建筑支撑中技术先进的建筑模板工艺之一,属于当前国内新型组装式建筑模板第一代建筑新产品。
新型组装式建筑模板结构,主要由面板、支撑结构和连接件三部分组成。
新型建筑施工组件式模板支撑体系包含立墙支撑系统与顶板支撑系统及框架
柱支撑三大部分,可以满足施工的不同需求。
02
各模板体系特点
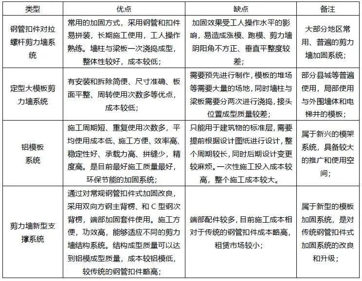
各种模板因自身体系的构造、用材种类等特点,存在差异,主要情况见下表:
以剪力墙为例模板支撑体系的对比分析:
03
各模板体系成本分析
1. 影响因素分析:
目前造价体系中模板是以可计量措施清单出现的,根据清单计价方式,模板价格构成主要为材料费、机械费、人工费和施工方所报的管理费、利润以及规 费、税金等。其中材料费用属于客观因素,其费用的高低直接影响模板的成本高低;
机械费虽然受地域、时间等因素影响,但影响不大,在实际报价清单中所体现的规律也是如此;
管理费、利润属于与施工企业有关的因素,变化与企业管理能力、利润期望值有关,可能较大,为了便于分析、统一口径,此部分分析中进行统一;
规费、税金属于政策性费用,按统一标准考虑。
进一步分析,模板材料费主要受原材料价格、消耗量、获得形式(采购、租赁)、周转次数以及可回收残值等影响。
另外,因为采用不同的模板体系,可以获得不同质量的砼完成面,因此会对后期是否进 行抹灰找平存在影响。不同模板体系也对二次砌筑材料选择有所影响,如砼表面达到清水而免抹灰,二次砌筑材料尺寸可能需要改成非标的,但一般采购非标砌块因数量较大厂家可以免除开模费等,因此比较分析中砌块因素忽略不计。
基于上述分析,为便于直观反映分析结论,剔除影响不大的因素,并把属于施工方自主性较大的因素同口径化,主要从模板的原材料价格、消耗量、获得形式(采购、租赁)、周转次数以及可回收残值等因素分析,并将与之关联的抹灰成本考虑在内,对不同模板体系成本进行分析。
2. 成本分析:
A、高层对比:
(1)业态形式:高层公寓 不含商业;地上 33 层;单层建筑面积 850平米 ,共计 28050平米; 模板面积:28050*3.6= 100980平米(模板含量为3.6平米/建筑平米)
(2)模板对比体系:铝模(租赁) 钢管方木、铝模(购买) 钢管方木、木模钢管方木、木模新型支撑
(3)基础条件分析:
考虑到各种体系模板的水平、竖向系统准备情况大体一致,即支撑墙一套、板两套、支撑三通的常规配置,同时考虑 各个楼栋同时开工,即不存在楼栋间周转情况,因此配置情况忽略不计。
铝模板材料单价市场约为1100~1300 元 /平米 ,按平均 1200 元 /平米 计算,回收残值约 300 元 /平米 ,周转按 33 次计算,( 1200 300 ))/33 =27.27 元 /平米;铝模租赁市场价约 25 元 /平米
木模板单方价格(不含木枋):30/4 次 =7.5 元 /M2 ,木方及钢管支撑系统按租赁市场价格根据不同部位约 5~16 元 /平米
木模板新型支撑(不含木枋):30/4 次 =7.5 元 /平米 ,新型支撑系统约22kg/平米,主材单价 6.05 元 /kg ,损耗率按 4% 材料残值 1.5 元 /kg ,按 33次周转测算;
(4)管理费、利润、规费税金等统一(分别按 1.5% 、 2% 、 1% 、 11%)。
(5)对比情况:
B、洋房对比:
(1)业态形式:洋房地上 10 层 不含商业;单层面积 800平米 ,总计 8000平米;
模板面积:8000*3.4=27200平米(模板含量3.4平米/建筑平米)
(2)模板对比体系:木模 钢管方木、木模 新型支撑
(3)基础条件分析:
考虑到洋房层数较少,铝板周转次数不适宜,因此洋房工程忽略铝模分析。
考虑洋房一般底层和顶层不同而降低周转次数,按周转3 次计算
木模板单方价格(不含木枋) 30/3 次 =10 元 /平米
木模板新型支撑(不含木枋)30/3 次 =10 元 /平米,新型支撑系统按 10 次周转测算;
(4)管理费、利润、规费税金等统一(分别按 1.5% 、 2% 、 1% 、 11%)
(5)对比情况:
C、别墅对比:
(1)业态形式:别墅 2 层,单层面积 200平米 ,总建筑面积 400平米; 模板:400*3.8= 1520平米(模板含量3.8平米/建筑平米)
(2)模板对比体系:木模 钢管方木、木模 新型支撑
(3)基础条件分析:
考虑到别墅层数较少,铝板周转次数不适宜,因此别墅工程忽略铝模分析。
考虑别墅一般存在不同楼栋不同时开工,且楼栋间部分模板可以再利用,因此模板按 1.5 次周转
木模板单方价格(不含木枋) 30/1.5 次 =20 元 /平米
木模板新型支撑(不含木枋) 30/1.5 次 =20 元 /平米 ,新型支撑系统考虑不同楼栋间可以周转,按 4 次周转测算;
(4)管理费、利润、规费税金等统一(分别按 1.5% 、 2% 、 1% 、 11%)
(5)对比情况
04
结论及建议 1. 直观成本(按模板面积)结论:业态为高层建筑中不考虑抹灰影响购买铝模单价最高,传统模板单价最低,木模板新型支撑体系单价居中;考虑抹灰影响铝模单价与传统模板单价相差不大。业态为洋房、别墅建筑中新型支撑体系单价偏高。2. 周转次数影响:高层业态中购买铝模如果周转达到45 次左右并同时考虑末会影响则可与传统模板价格水平持平,如果不考虑抹灰影响,则周转达到 50 次左右综合单价即可与传统木模持平。洋房业态中如果新型支撑周转次数达到15 次以上,则可与传统支撑体系价格持平3. 适用建议:综合上述分析,不考虑实际建筑情况与分析样板的差距以及最终价格受市场行为的影响,则:高层建筑各种模板体系均可采用,如果能够实现较高次数的周转则铝模板体系可以优先采用。洋房考虑成本和周转次数的限制,宜采用传统支撑木模板及木模板新型支撑系统,但如果考虑到新型支撑系统更适合墙体,梁板支撑仍需传统支撑体系配合等情况,则传统支撑木模系统是很好的选择。别墅工程考虑成本和周转次数的限制,宜采用传统木模板体系。来源:有得管理分享汇,本文已获授权,对原作者表示感谢! 
点击了解详情↓

|