马上注册,结交更多好友,享用更多功能,让你轻松玩转社区。
您需要 登录 才可以下载或查看,没有账号?立即注册
x
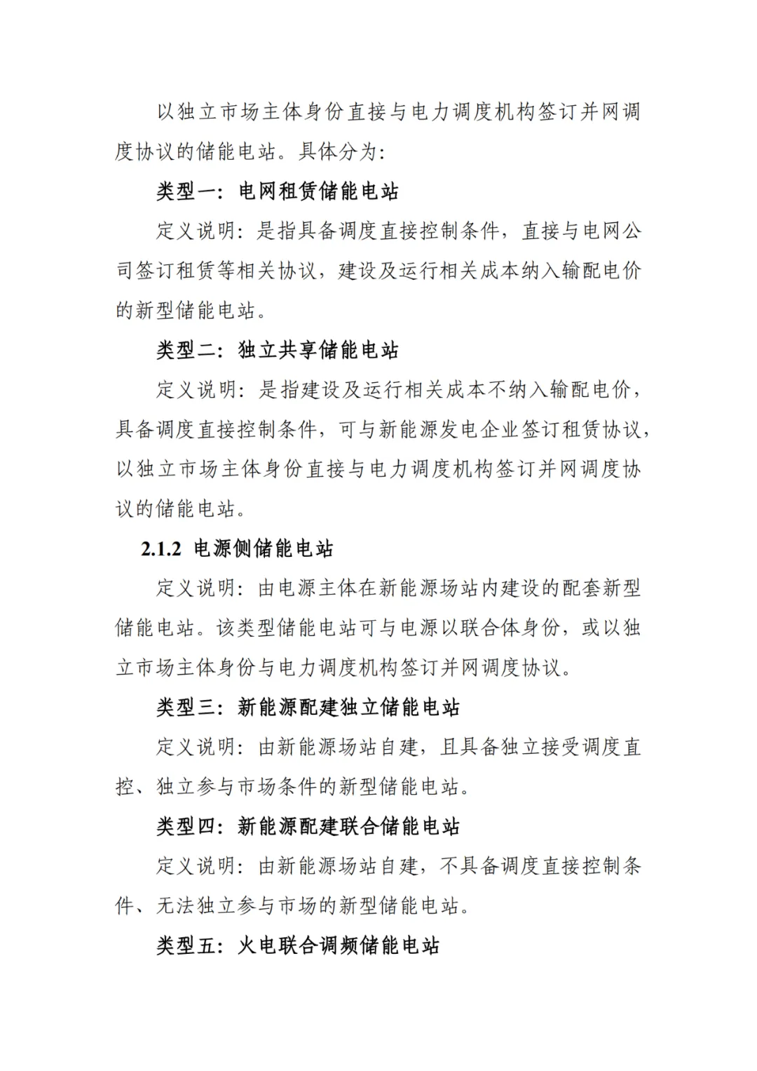
 结合电网需求“多充多放” 合理实现租赁容量规范化、规模化形成新型储能智慧调用体系——《国家能源局关于促进新型储能并网和调度运用的通知》政策解读
南方电网公司电力调度控制中心
“新型储能”2024年首次被写入《政府工作报告》。新型储能产业是构建新型电力系统和推动战略性新兴产业发展的重要支撑,将为发展新质生产力提供更强劲的新动能。
《国家能源局关于促进新型储能并网和调度运用的通知》(以下简称《通知》)提出总体要求,准确把握新型储能功能定位,明确接受电网调度新型储能范围;同时要求加强新型储能并网和调度运行管理,明确新型储能并网调度技术要求及强化新型储能并网调度协调保障。
《通知》细化了新型储能并网和调度运行管理的具体要求指引,进一步规范新型储能并网接入管理要求和优化新型储能调度运行管理方式,对促进新型储能高效利用具有重要意义。
一、充分学习《通知》内容,确定新型储能在新型电力系统建设过程中重要定位
《通知》明确新型储能功能定位,将新型储能明确为构建新型电力系统的重要支撑技术。随着装机规模迅速增长,新型储能在保障电力系统安全稳定运行和促进新能源开发消纳等方面的作用将显著提升。
构建新型能源体系,是引领新质生产力发展并推动社会高质量进步的重要路径。自2021年国家提出“双碳”目标以来,南方电网新能源稳步加速发展,截至目前全网新能源装机已经达到1.45亿千瓦,占全网总装机32%,以风电、光伏为主的新能源已经成为南方区域社会、经济发展的主要能源来源。
然而,风电、光伏为主的新能源受自然资源影响,“看天吃饭”属性明显,具有极强的“随机性”、“波动性”、“间歇性”,目前还不具备对系统安全稳定可靠供电的支撑保障作用,甚至其反调峰特性及弱惯量特性为系统电力电量平衡及安全稳定运行带来极大的挑战。2023年12月寒潮期间,贵州省大面积新能源出现因叶片凝冻导致风电停机、因降雪覆盖导致光伏无出力的情况,在短短不到两天的时间里,新能源的支撑能力直降800万千瓦,约全省负荷30%,南方电网通过规模化的储能调用,实现新型储能整体顶峰能力达到200万千瓦,对系统保供起到了关键性支撑作用。
发挥新型储能在新型电力系统中重要调节作用,是应对高新能源占比下系统调节能力不足矛盾的主要举措。为应对高比例新能源渗透率带来的挑战,一方面应充分发挥传统电源的“压舱石”作用,另一方面则应充分认识新型储能“调节器”的重要定位。随着煤电、水电装机出力占比的逐步减小,电力系统的调节性矛盾正在凸显,而新型储能建设周期短、布局灵活、响应速度快,可以快速缓解风光新能源生产和负荷需求在时间、空间以及强度上的不匹配问题。2024年春节期间,南方五省区积极合理调用新型储能,助力消纳新能源3600万千瓦时。未来新型储能将成为新型电力系统的重要调节资源。
二、切实落实《通知》要求,确定促进新型储能并网和调用的核心目标
新型储能虽然已经在世界各地广泛建设、应用,但仍然属于新兴主体,由于其技术不断创新、规模逐渐扩大,兼之具备“发电”、“用电”双重身份的特殊属性,目前仍然未能像传统电源或用户一样形成成熟的规范化调用管理体系。《通知》对新型储能的并网接入管理和储能调度方式等方面对提出了细化的指导意见和技术要求,给出了“平等互利、协商一致和确保电力系统安全运行的原则”和“公平调用”的要求,有助于形成新型储能规范化全流程管理体系,这也是我国新型储能政策完善的关键环节。
因地制宜规划储能资源,发挥不同新型储能优势,满足多元调节需求。南方电网将统筹全网调节资源规划布局,根据不同资源技术特点,经济、高效为系统发挥多时间尺度的系统调节能力。从调峰、调频、顶峰、黑启动等多功能维度,明确“秒级-分钟级-小时级”多时间角度,因地制宜开展新型储能规划建设,有效应对新型电力系统建设过程中尖峰负荷保供、大规模新能源消纳、局部网络阻塞等矛盾。
规范新型储能并网及调度运行管理技术要求,保障新型储能安全并网、高效调用。南方电网将持续完善新型储能并网及调度运行相关技术标准、制度规范,不断提高新型储能电站涉网技术指标和安全运行水平,优化新型储能调度运行机制,保障新型储能能并尽并、安全可用、高效利用。
三、结合实际需求实现每日“多充多放”,全力提升南网区域新型储能利用率
为落实《通知》有关促进新型储能调度运行等要求,规范和加强南方电网新型储能电站的科学调用机制,提高南方区域新型储能电站合理利用程度,南方电网公司电力调度控制中心根据相关政策要求及规程规范,结合南方电网实际情况,印发《南方电网新型储能调度运行规则(试行)》(以下简称《新型储能调度规则》,详见附件),作为对国家能源局《通知》的南网践行措施,积极引导新型储能充分发挥调节作用。
建设市场化为主,结合电网负荷及新能源出力情况,实现新型储能每日“多充多放”。《新型储能调度规则》鼓励新型储能优先通过现货及辅助服务市场形成充放电曲线,在新型储能不具备参与市场的条件时,要求调度机构根据“多峰多谷”的负荷特性及新能源出力情况,每日科学合理安排新型储能电站“多充多放”,每日充放电量应达到电站等效全容量电量。预期《新型储能调度规则》的实施落地,将进一步提升新型储能利用率。
为丰富新型储能商业运行模式,促进其形成良性的发展模式和路径,《新型储能调度规则》在国家能源局《通知》的要求基础上,对新型储能的多种发展模式进行说明及补充规定。允许独立共享储能电站与新能源发电企业合理租赁容量,同时仍可作为独立市场主体身份参与南网区域各类电力市场品种;允许新能源配建储能根据是否满足调度直控条件,自由选择独立或联合参与电力市场品种。
积极促进新型储能发展,南方电网已初步建成“一体多用、分时复用”的新型储能市场化调用体系。2023年,南方区域内新型储能已参与现货市场及调峰辅助服务市场;2024年初,独立共享储能参与区域调频市场。南方电网市场规则明确新型储能电站可在单日内不同时段自主选择参与现货及辅助服务市场,而调度机构则通过智能化技术手段保障其市场间的衔接及出清结果的执行。
下一步,南方电网将继续挖掘新型储能市场化潜力,结合新型储能多场景和市场化运行需求,积极开展新型储能与包括新能源在内的其他电源协同优化调度技术、规模化储能系统集群智能调度关键技术,制定新型储能并网及调度运行的相关规定、规范,促进新型储能高效利用,规范化、规模化形成新型储能智慧调用体系,有效提升新型电力系统的消纳能力和调节能力。
附件:南方电网新型储能调度运行规则(试行)








 fill=%23FFFFFF%3E%3Crect x=249 y=126 width=1 height=1%3E%3C/rect%3E%3C/g%3E%3C/g%3E%3C/svg%3E)
 fill=%23FFFFFF%3E%3Crect x=249 y=126 width=1 height=1%3E%3C/rect%3E%3C/g%3E%3C/g%3E%3C/svg%3E)
 fill=%23FFFFFF%3E%3Crect x=249 y=126 width=1 height=1%3E%3C/rect%3E%3C/g%3E%3C/g%3E%3C/svg%3E)
 fill=%23FFFFFF%3E%3Crect x=249 y=126 width=1 height=1%3E%3C/rect%3E%3C/g%3E%3C/g%3E%3C/svg%3E)
 fill=%23FFFFFF%3E%3Crect x=249 y=126 width=1 height=1%3E%3C/rect%3E%3C/g%3E%3C/g%3E%3C/svg%3E) 来源:国家能源局编辑:张宇校对:刘卓
|