马上注册,结交更多好友,享用更多功能,让你轻松玩转社区。
您需要 登录 才可以下载或查看,没有账号?立即注册
x

6月初,陕西省发改委启动了《新时代陕西省铁路网高质量发展规划研究项目》招标,意味着相关铁路项目规划已经启动。但是具体涉及到哪些铁路,当时仍然成迷。
谜底很快于6月29日正式揭晓:省发改委发布了《关于重大项目前期工作费(西部大开发前期工作补助)专项2023年中央预算内投资计划项目的公示》。
根据名单显示,多个项目列入陕西省西部大开发重大项目前期工作经费补助计划,其中涉及汉中至九寨沟高铁、兰州经汉中至十堰铁路、西安至合肥高铁(陕西段)等新建铁路项目。
现有规划已基本开工,亟待新一轮谋篇布局 目前,陕西省尚有西延、西十、西康等多条铁路项目在建,延安至榆林高铁暂未开工,且距离通车运营尚有时日。那么,为何此时就已开展新一轮铁路建设规划研究?
事实上,未雨绸缪开展新一轮规划,原因是多方面的:一是陕西抢抓基础设施建设机遇,意在提振省域经济发展水平;另一方面,陕西铁路建设已经落后于其经济发展水平,现有铁路无法满足省内交通事业发展的迫切需求。

西安北站 摄影©悦西安 近年来我国高速铁路建设成果颇丰,目前已有9省高铁里程突破2000公里,广东、安徽、山东位居前三,其后前十依次为湖南、江苏、辽宁、江西、河南、湖北与福建。作为国内较早通达高铁的省份,陕西省2022年底高铁通车里程1019公里,刚刚突破千公里大关,位居全国第21位。这一位次不仅与陕西省在全国的经济排名不相符,更是落后于山西、重庆、云南、贵州、甘肃等省份。 数据来源:搜狐城市&铁路建设规划尽管自2020年以来,陕西高铁建设掀起新一轮建设高潮,西延、西康、西十高铁建设全面启动,延榆高铁也已“箭在弦上”,蓄势待发。2026-2028年,陕西将迎来三条以上重量级高速铁路通车运营。但不可否认的是,陕西铁路建设的“后备军”较为薄弱,尚无成熟规划见诸纸面。

已开工建设的西安东站效果图 如此便不难理解,6月27日,陕西省级层面为何召开专题会议,研究部署全省重大交通基础设施项目建设工作。
此次会议聚焦于重大交通基础设施项目建设,加快构建现代化综合交通运输体系,助力陕西现代化建设。
要求结合“十四五”规划,围绕城市群、都市圈、国家中心城市建设和县域经济发展等、系统推进铁路、公路、机场等重大项目规划建设,打造交通强省。
规划6条铁路项目,新增里程1420公里
进一步梳理此次发布名单,涉及铁路项目2项,共涵盖6条铁路线路,分别是汉中至九寨沟高铁、兰州经汉中至十堰铁路、西安至合肥高铁(陕西段)、宝鸡经汉中至巴中铁路、青银高铁通道榆林地区方案优化、陕北地区能源东出新通道。
陕西省相关铁路规划示意图 1、陕西汉中至四川阿坝 (九寨沟)高铁
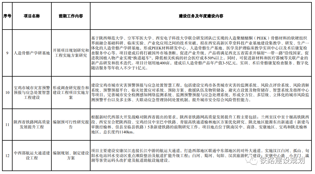
 汉中至九寨沟高速铁路项目起于陕西省汉中市,途径勉县、略阳县、甘肃省陇南市康县、武都区至四川省阿坝州九寨沟县接西宁至成都铁路,线路全长280公里。建成后可构成连通华中华东地区至川西、青海及以远地区的客运新通道,打造串联大九寨旅游圈、西北生态体验、陕南山水文化等特色旅游资源的重要交通干线。前期工作内容为开展规划方案研究。2、陕西省铁路网高质量发展提升工程根据新时代西部大开发战略对陕西省提出的要求,陕西省铁路网高质量发展提升工程主要包括:兰州至汉中至十堰高铁陕西段、西安至合肥陕西段、宝鸡经汉中至巴中铁路、青银高铁通道榆林地区方案优化研究、陕北地区能源东出新通道(新建乌审旗经榆林、佳县至临县铁路)5条新建铁路的前期研究工作。 项目地点位于陕南汉中、商洛、安康地区、宝鸡和陕北榆林地区,总长度约1140公里。前期工作内容为编制预可行性研究报告。

首先,兰汉十铁路与宝汉巴铁路均位于陕南地区。其中,兰汉十铁路是规划中的兰福高速铁路兰汉段,是《甘肃省人民政府丝绸之路经济带甘肃段“6873”交通突破行动实施方案》中的高速铁路通道。
兰汉十高铁西起兰州,东至汉中,途经临临洮、渭源、漳县、武山、甘谷、礼县、西和、徽县,略阳、勉县,共计两省五市两区九县,线路全长约433公里,是西北沟通华中、西南的最快捷高速铁路通道,规划设计速度为350公里/小时,远期将与西武高铁十堰站相衔接。
宝汉铁路是国家《中长期铁路网规划》“宝汉巴南铁路”重要组成部分。这条铁路的建设,将促进关中、陕北地区资源开发,实现陕甘宁川渝地区优势资源互补,促进秦巴山区、六盘山区以及川陕革命老区等地经济协同发展。 宝汉、兰汉十两条高铁项目的规划建设,有望重塑宝鸡作为传统铁路枢纽的中心地位,同时也将进一步提升了陕南铁路路网密度,形成关中至陕南又一条快速客流通道。
 再将目光转向陕北,主要涉及到两个项目,分别是青银高铁通道榆林地区方案优化、陕北地区能源东出新通道。青银通道是国家《中长期铁路网规划》“八纵八横”高铁网的重要一横,是我市连接华东、华北、西北地区,贯通山东半岛、京津冀、太原、宁夏沿黄等城市群重要出区通道。

青银通道线路图 远离榆林中心城区 按照国家《中长期铁路网规划》,青银通道青岛至绥德段新建高速铁路,绥德至银川段利用原太中银铁路,再次绕开榆林主城区。因此,有政协委员奔走呼吁,要求建设青银高铁太榆银段,并希望高速铁路能够过境榆林中心城区。
榆林市区 图/半月谈
据榆林市方面表示:市发改委已经开展项目前期研究,完成《青岛至喀什高铁项目建议书》,市铁路办也对沿线银川、包头、太原等涉铁市区进行调研,积极推荐线路走青岛-太原-榆林-横山-定边-靖边-银川方案。
因铁路走向对太原、银川等城市影响较小,各相关地方政府对青银通道过境榆林中心城市关注度和积极性不高,尚未与毗邻城市形成联合共推的工作格局。
在下一步工作中,榆林市将积极加大对上协调争取力度,力争获得国家发改委、铁路总公司理解和支持,将青银通道线路优化调整,助力榆林打造区域交通枢纽。 合肥 图/网络而西安至合肥高铁是陕西“米字型“高铁网之外,连接“长三角”地区的重要交通大动脉,是继西武高铁之后第二条联系西北与华中、华东地区的高铁通道。规划线路自合肥枢纽引出,向西经安徽省六安市,河南省信阳市、南阳市,陕西省商洛市,止于西安市,全长约910公里。
尽管目前,西合高铁受制于“严格控制建设既有高铁的平行线路”等要求,暂未纳入国家规划,但该项目在民间的呼声颇高,被认为是提升西安枢纽地位的重要线路。 西合高铁在陕西铁路网规划中的位置图/铁路建设规划
好在,该项目此次列入西部大开发重大项目前期工作经费补助计划,表面陕西省已有意向积极争取该项目纳入规划,并且河南段(南信合高铁)建设已在推进当中。
西安至合肥高铁(陕西段)将与河南省主导的南(阳)信(阳)合(肥)高铁形成西安铁路枢纽东出的崭新通道,无需再绕行郑州枢纽,进一步缩短西安与长三角的距离。
点击阅读原文
见证西安发展
 fill=%23FFFFFF%3E%3Crect x=249 y=126 width=1 height=1%3E%3C/rect%3E%3C/g%3E%3C/g%3E%3C/svg%3E)
点击标题查看往期文章精选 24线、1155公里,大西安地铁线网规划更多详情曝光 西安商场极限内卷:太古里、万象城、宜家荟聚、天街! 2023大学专业排名:西安高校这些专业全国第一! 超级工程“解渴”关中,西安即将用上汉江水! 287个,总投资8205亿,西安“北跨”重点项目开工 高规格迎接董宇辉“回家”,西安为了什么? 入选“国家队”的考古公园揭幕,千年遗址有何新看点? 抢滩西安T5航站楼,凯悦、洲际捷足先登 林俊杰、五月天、薛之谦...西安竞逐“演唱会之城”
|