集成电路收政策大礼包 谁能免税十年?

 / 倒序浏览   © 文章版权由 shizheng_123 解释,禁止匿名转载

作者:shizheng_123 2024-10-26 14:14:23
跳转到指定楼层

马上注册,结交更多好友,享用更多功能,让你轻松玩转社区。

您需要 登录 才可以下载或查看,没有账号?立即注册

x

1.集成电路设计与集成系统

方钉百科

2.集成电路 半导体

《新时期促进集成电路产业和软件产业高质量发展的若干政策》对哪些公司影响最为直接?哪些公司可享受首次推出的“十年免税期”政策?

3.集成电路行业的现状和前景

作者:张斌 刘心敏 封图:东方IC

4.集成电路专业就业前景和就业方向

导读壹  ||TMT板块四大一级行业共计有810家上市公司,8月5日的总市值较8月4日增长1386亿元其中,电子行业8月5日单日市值增长最多,为749.46亿元贰  ||按照国家对集成电路企业的所得税减免政策,国内半导体企业将显著受益于国家集成电路产业所得税减免新政。

5.集成电路考研学校排名

一份来自国务院的政策大礼包,迅速提振了软件产业和集成电路产业的发展信息,也旋即点燃了资本市场的热情8月4日,国务院印发《新时期促进集成电路产业和软件产业高质量发展的若干政策》(以下简称《若干政策》)这是继《鼓励软件产业和集成电路产业发展的若干政策》(国发〔2000〕18号)和《进一步鼓励软件产业和集成电路产业发展的若干政策》(国发〔2011〕4号)以来,第三款针对集成电路产业和软件产业的鼓励政策,万和证券认为,此举表明了国家在当前贸易摩擦反复、逆全球化局势下,做大做强半导体产业的决心。

6.集成电路设计与集成系统专业大学排名

集成电路广泛应用于计算机、家用电子、通信、航空航天等公共设施和军事设备,是信息技术产业的核心,也是支撑国家经济发展和保障国家安全的先导产业,对于未来新兴产业的发展,包括5G、物联网、人工智能等都发挥着巨大作用。

7.集成电路股票

《若干政策》提出,为进一步优化集成电路产业和软件产业发展环境,深化产业国际合作,提升产业创新能力和发展质量,制定出台财税、投融资、研究开发、进出口、人才、知识产权、市场应用、国际合作等八个方面政策措施在机构人士看来,其中最重要的是财税政策,对相关公司影响最为直接。

8.集成电路板图片

《若干政策》显示,国家针对集成电路线宽小于28nm/65nm/130nm,经营期在15年/10年以上的集成电路生产企业或项目,享受不同程度税收优惠政策,且不分所有制性质;并对符合条件企业进口自用生产材料设备免征关税。

9.集成电路和半导体的区别

集成电路其他细分领域也有不同税收优惠政策《若干政策》对哪些公司影响最为直接?哪些公司可享受首次推出的“十年免税期”政策?

10.集成电路是芯片吗

政策礼包拆解对比之前发布的相关政策,《若干政策》中按集成电路线宽标准给予的企业所得税政策范围由企业扩充至项目,并在现有“五免减五半”、“两免减三半”的基础上,首次推出十年免征所得税政策具体来看,《若干政策》提出,国家鼓励的集成电路线宽小于28纳米(含),且经营期在15年以上的集成电路生产企业或项目,第一年至第十年免征企业所得税。

国家鼓励的集成电路线宽小于65纳米(含),且经营期在15年以上的集成电路生产企业或项目,第一年至第五年免征企业所得税,第六年至第十年按照25%的法定税率减半征收企业所得税国家鼓励的集成电路线宽小于130纳米(含),且经营期在10年以上的集成电路生产企业或项目,第一年至第二年免征企业所得税,第三年至第五年按照25%的法定税率减半征收企业所得税。

国家鼓励的线宽小于130纳米(含)的集成电路生产企业纳税年度发生的亏损,准予向以后年度结转,总结转年限最长不得超过10年

集成电路行业主要包括设计、制造和封装测试在市场规模方面,随着我国集成电路成熟度的不断提高,2015-2019年我国集成电路产量呈现不断上升趋势根据国家统计局统计,2019年我国集成电路产量达到2018.2亿块,同比增长16.02%;根据前瞻产业预测2019年中国集成电路销售收入达到7856亿元,随着2020年全球半导体产业景气度回温的信号逐渐明显,2025年有望突破2万亿元。

Wind数据显示,A股电子板块(申万一级行业)内半导体企业共有59家从机构关注度方面看,共有44只个股有机构评级其中北方华创(002371.SZ)有27家机构评级,位居榜首另外,韦尔股份(603501.SH)、兆易创新(603986.SH)、圣邦股份(300661.SZ)等17只个股均有10家以上机构评级。

8月5日,A股三大指数低开后震荡上行,科技股明显升温,国产芯片、半导体、软件等科技类个股集体走高TMT板块四大一级行业指数全面上扬,板块单日市值增逾千亿元其中,SW计算机、SW电子、SW通讯和SW传媒指数分别上涨 1.03%、0.95%、0.84%和0.55%,在28个申万一级行业中分列第8位、第9位、第11位和第17位。

Wind数据显示,TMT板块四大一级行业共计有810家上市公司,8月5日的总市值较8月4日增长1386亿元其中,电子行业8月5日单日市值增长最多,为749.46亿元从盘面来看,国产芯片、半导体、软件等科技类个股集体走高。

国产芯片概念方面,截至收盘,晓程科技(300139.SZ)、雷科防务(002423.SZ)、赛伍技术(603212.SH)、申通地铁(600834.SH)等11只个股涨停半导体概念方面,文一科技(600520.SH)、航锦科技(000818.SZ)、振华科技(000733.SH)等10只个股涨停。

芯片龙头中芯国际(688981.SH)上涨2.37%

对利润影响几何?按照国家对集成电路企业的所得税减免政策,国内半导体企业将显著受益于国家集成电路产业所得税减免新政开源证券分析师刘翔表示,财税政策再松绑,剑指高端IC自主可控《若干政策》在先进制程芯片生产、芯片设计底层技术和核心集成电路厂商进口需求这三个方面提出了更多的财税减免政策。

对于28纳米以下先进制程鼓励政策,中芯国际和华虹半导体作为国产唯二实现28纳米量产的代工厂商,该条政策近乎“私人定制”中信证券电子首席分析师徐涛也表示,A股上市公司中满足拥有28nm及以下产线的公司为中芯国际。

其子公司中芯上海、中芯天津、中芯北京分别自2004、2013、2015年起享受五免五减半政策,中芯北方(28nm)及中芯南方(14nm及以下)由于2019年尚未盈利,故尚未开始享受所得税减免徐涛预计,假设中芯北方2021年开始盈利并计算免税期,按照每年8亿美金收入、10%净利率的假设计算,2026年-2030年期间从五免五减半切换到十年免税新政策带来每年所得税下降约1000万美金。

中芯国际8月6日公布的2020年第二季度财报显示,二季度,公司28纳米及以下制程实现的收入占比进一步提升,目前已累计达到9.1%,较上季度提升1.3个百分点根据国海证券电子行业首席分析师吴吉森对半导体核心企业的测算,免除所得税后,中芯国际2019年的净利润为14.27亿元,变动幅度为12%。

此外,免除所得税后,紫光国微、韦尔股份、卓胜微、芯朋微、华天科技、北方华创、华峰测控、安集科技、南大光电、晶瑞股份等10家A股上市公司2019年的净利润变动幅度也超过10%其中,封装测试领域的华天科技免除所得税后净利润变动让幅度最大,为23%,2019年的净利润增长6606.63万元。

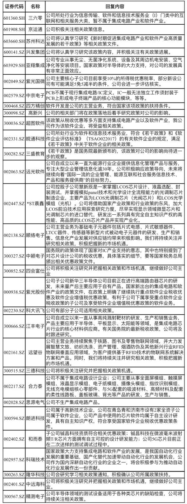
值得一提的是,《若干政策》发布之后,众多投资者通过深交所互动易平台和上证e互动平台向A股公司提问是否受益于国务院印发的《若干政策》据经济观察报记者不完全统计,8月4日至8月6日,共有30家公司做出回复有的表示会受益于相关政策,有的表示持续关注并研究相关政策。

8月4日至6日,约有30家公司回复是否受益于国务院印发的《若干政策》

来源:上证e互动平台、深交所互动易平台光大证券分析师刘凯表示,国内半导体企业将显著受益所得税减免政策国内半导体上市公司2019年的所得税总额为25.67亿元,半导体公司的利润总额约为209.55亿元按照国家对集成电路企业的所得税减免政策,未来三年半导体上市公司的大部分企业所得税可免。

国内半导体企业将显著受益于国家集成电路产业所得税减免新政(声明:稿件内容及数据不构成投资建议,股市有风险,投资需谨慎。)

经观头条 | 王清宪:新青岛 新使命

豪华车逆势增长、率先回暖,为何经销商不能“躺着赚钱”了?

开发商不愿意为商业用地买单了?经 济 观 察 报∣理性 建设性

长按,识别二维码,加关注

方钉文库

分享:

成为第一个回答人

高级模式 评论
您需要登录后才可以回帖 登录 | 立即注册
Archiver 手机版 小黑屋
Copyright © 2001-2025 Comsenz Inc.  Powered by Discuz! X3.5  沪ICP备2021008143号-5