马上注册,结交更多好友,享用更多功能,让你轻松玩转社区。
您需要 登录 才可以下载或查看,没有账号?立即注册
x
1.交通调查分析评价报告
方钉导航
2.交通调查分析评价怎么写
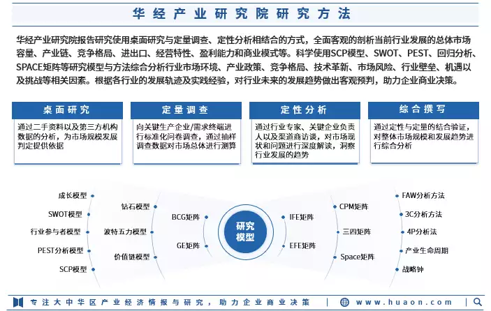
华经产业研究院为助力企业、科研、投资机构等单位了解交通运输行业发展态势及未来趋势,特重磅推出《2024-2030年中国交通运输行业发展前景预测及投资战略咨询报告》,本报告由华经产业研究院研究团队对交通运输
3.交通调查分析评价方法
行业进行多年跟踪研究,使用桌面研究与定量调查、定性分析相结合的方式,全面解读交通运输行业市场,深度挖掘行业潜在商机;科学运用研究模型,多维度对行业投资风险进行评估后精心研究编制交通运输是指以国家综合交通运输体系所提供的公共交通网络及设施和运载工具为依托,以现代交通运输工具管理技术和信息技术为基础,以便捷、安全高效和经济为目标,通过多种交通运输方式的协调配合,组织实现交通运输过程的经济活动和社会活动。
4.交通调查分析总结
根据不同服务客体,交通运输行业可分为客运和货运(物)客运主要包括公商务、旅游和通勤等公商务客运主要有航空、铁路和公路运输等方式;旅游客运有航空、铁路、公路,还有水运;通勤客运主要包括铁路、公路及共享运输(如单车、网约车等)等方式。
5.交通调查与分析
货运(物流)可分为运输环节和中转环节运输环节主要方式有航空、铁路、公路、水运及管道运输,中转环节主要分为货物装卸、存储和分拨交通固定资产投资规模连续7年保持在3万亿元以上,2023年达到3.9万亿元,平均每天完成交通基础设施投资107亿元,创历史新高,为交通运输行业的持续发展提供了有力支撑。
6.交通调查报告范文
2020年受疫情重创,全球航空客运量下滑至17.57亿人次,同比缩减61.33%,随着疫情逐渐好转,客运量保持强劲复苏态势,2023年全球航空客运量增长至44.97亿人次,同比增长29%,接近疫情前水平。
7.交通调查问卷分析
根据交通运输部数据,2023年末全国铁路营业里程达到15.9万公里,同比增长2.58%,其中高铁营业里程4.5万公里投产新线3637公里,其中高铁2776公里铁路复线率为60.3%,电化率为75.2%全国铁路路网密度165.2公里/万平方公里,比上年末增加4.1公里/万平方公里。          
8.交通调查数据分析表格
《2024-2030年中国交通运输行业发展前景预测及投资战略咨询报告》对交通运输行业发展环境、市场运行现状进行了具体分析,还重点分析了行业竞争格局、重点企业的经营现状,结合交通运输行业的发展轨迹和实践经验,总结行业发展的有利因素和不利因素,对未来几年行业的发展趋向进行专业预判。
9.交通调查方案模板
帮助企业、科研、投资机构等单位了解行业最新发展动态及竞争态势,把握行业未来发展方向、先行把握商机,正确制定投资战略、提高企业经营效率、合理规避投资风险本报告数据来源主要是一手资料和二手资料相结合,本司建立了严格的数据清洗、加工和分析的内控体系,分析师采集信息后,严格按照公司评估方法论和信息规范的要求,并结合自身专业经验,对所获取的信息进行整理、筛选,最终通过综合统计、分析测算获得相关产业研究成果。
10.交通调查与分析ppt
报告目录:第1章 中国交通运输行业发展综述1.1 交通运输行业概述1.1.1 交通运输行业定义及分类1.1.2 交通运输行业主要商业模式1.1.3 交通运输行业特性及在国民经济中的地位1.2 交通运输行业政治法律环境分析
1.2.1 行业管理体制分析1.2.2 行业主要法律法规1.2.3 政策环境对行业的影响1.3 交通运输行业经济环境分析1.3.1 全球宏观经济形势分析1.3.2 国内宏观经济形势分析1.3.3 宏观经济环境对行业的影响分析
1.4 交通运输行业技术环境分析1.4.1 交通运输技术发展水平1.4.2 行业主要技术现状及发展趋势1.4.3 技术环境对行业的影响第2章 全球交通运输行业发展现状及趋势分析2.1 全球交通运输行业发展概况
2.1.1 全球交通运输行业市场规模分析2.1.2 全球交通运输行业市场结构分析2.1.3 全球交通运输行业竞争格局分析2.2 全球主要区域交通运输行业发展状况分析2.2.1 欧盟交通运输行业发展状况分析
2.2.2 北美交通运输行业发展状况分析2.2.3 亚太交通运输行业发展状况分析2.3 2024-2030年全球交通运输行业发展前景预测第3章 中国交通运输行业发展态势分析3.1 中国交通运输行业发展现状
3.1.1 交通运输行业发展概况3.1.2 交通运输行业发展特点分析3.1.3 交通运输市场需求层次分析3.2 中国交通运输行业发展状况3.2.1 交通运输行业市场规模3.2.2 交通运输行业区域市场分布情况
3.2.3 交通运输行业企业发展分析3.3 中国交通运输行业供需分析3.3.1 交通运输市场供给总量分析3.3.2 交通运输市场需求情况分析第4章 中国交通运输行业区域经营态势及趋势分析4.1 华北地区交通运输行业分析及预测
4.1.1 区位特征及经济概况4.1.2 2019-2023年市场容量情况分析4.1.3 2024-2030年行业趋势预测分析4.2 东北地区交通运输行业分析及预测4.2.1 区位特征及经济概况4.2.2 2019-2023年市场容量情况分析
4.2.3 2024-2030年行业趋势预测分析4.3 华东地区交通运输行业分析及预测4.3.1 区位特征及经济概况4.3.2 2019-2023年市场容量情况分析4.3.3 2024-2030年行业趋势预测分析
4.4 华中地区交通运输行业分析及预测4.4.1 区位特征及经济概况4.4.2 2019-2023年市场容量情况分析4.4.3 2024-2030年行业趋势预测分析4.5 华南地区交通运输行业分析及预测
4.5.1 区位特征及经济概况4.5.2 2019-2023年市场容量情况分析4.5.3 2024-2030年行业趋势预测分析4.6 西南地区交通运输行业分析及预测4.6.1 区位特征及经济概况4.6.2 2019-2023年市场容量情况分析
4.6.3 2024-2030年行业趋势预测分析4.7 西北地区交通运输行业分析及预测4.7.1 区位特征及经济概况4.7.2 2019-2023年市场容量情况分析4.7.3 2024-2030年行业趋势预测分析
第5章 2023年中国交通运输行业产业链分析5.1 交通运输行业产业链分析5.1.1 产业链结构分析5.1.2 与上下游行业之间的关联性5.2 上游钢铁行业分析5.2.1 上游钢铁行业发展现状5.2.2 2024-2030年上游钢铁行业发展趋势
5.3 上游水泥行业分析5.3.1 上游水泥行业发展现状5.3.2 2024-2030年上游水泥行业发展趋势5.4 下游需求市场之物流分析5.4.1 下游行业物流行业发展概况5.4.2 2024-2030年下游物流行业发展趋势
5.5 下游需求市场之农业分析5.5.1 下游行业农业发展概况5.5.2 2024-2030年下游农业行业发展趋势第6章 中国交通运输行业竞争形势及策略6.1 行业总体市场竞争状况分析6.1.1 交通运输行业竞争结构分析
6.1.2 交通运输行业集中度分析6.1.3 交通运输行业SWOT分析6.2 中国交通运输行业竞争格局综述6.2.1 交通运输行业竞争概况6.2.2 中国交通运输行业竞争力分析6.2.3 中国交通运输市场竞争策略分析
第7章 中国交通运输行业重点企业发展分析7.1 粤高速A(000429.SZ)7.1.1 企业简介7.1.2 企业经营状况7.1.3 企业发展战略7.2 招商公路(001965.SZ)7.2.1 企业简介
7.2.2 企业经营状况7.2.3 企业发展战略7.3 大秦铁路(601006.SH)7.3.1 企业简介7.3.2 企业经营状况7.3.3 企业发展战略7.4 南方航空(600029.SH)7.4.1 企业简介
7.4.2 企业经营状况7.4.3 企业发展战略7.5 中远海能(600026.SH)7.5.1 企业简介7.5.2 企业经营状况7.5.3 企业发展战略第8章 2024-2030年中国交通运输行业投资前景
8.1 交通运输行业投资回顾8.1.1 交通运输行业投资规模及增速统计8.1.2 交通运输行业投资机会8.1.3 2024-2030年交通运输行业投资规模及增速预测8.2 2024-2030年交通运输行业市场前景展望
8.3 2024-2030年交通运输行业发展趋势预测8.3.1 2024-2030年交通运输行业发展趋势8.3.2 2024-2030年交通运输行业市场规模预测8.3.3 2024-2030年交通运输行业应用趋势预测
8.4 2024-2030年交通运输行业供需预测8.4.1 交通运输行业供给预测8.4.2 交通运输行业需求预测第9章 中国交通运输行业投资风险及策略建议9.1 交通运输行业投资风险9.1.1 政策风险
9.1.2 宏观经济波动风险9.1.3 技术风险9.1.4 市场竞争风险9.1.5 其他投资风险9.2 交通运输行业投资价值评估9.3 交通运输行业投资建议9.3.1 行业发展策略建议9.3.2 行业投资方向建议
9.3.3 行业投资方式建议华经情报网隶属于华经产业研究院,专注大中华区产业经济情报及研究,目前主要提供的产品和服务包括传统及新兴行业研究、商业计划书、可行性研究、市场调研、专题报告、定制报告等涵盖文化体育、物流旅游、健康养老、生物医药、能源化工、装备制造、汽车电子等领域,还深入研究智慧城市、智慧生活、智慧制造、新能源、新材料、新消费、新金融、人工智能、“互联网+”等新兴领域。
方钉文库
|